11月11日,工业和信息化部安全生产司公示了《先进安全应急装备推广目录(工业领域2025版)》。目录涉及安全应急监测预警装备27项,安全应急智能化装备24项、工业消防系统与装备23项、先进个体防护装备22项,公示时间为2025年11月12日-18日。原文如下:
按照《工业和信息化部等七部门关于印发推动工业领域设备更新实施方案的通知》(工信部联规〔2024〕53号)关于“实施本质安全水平提升行动”“推广应用先进适用安全装备”等重点任务部署,为推广一批具有较高技术水平和在工业领域具有明显应用成效的安全应急装备,加快推动安全应急装备产业创新发展,根据《工业和信息化部办公厅关于组织开展先进安全应急装备推广目录(工业领域2025版)推荐工作的通知》(工信厅安全函〔2025〕162号),经企业申报,地方、有关央企和有关部属单位推荐以及综合遴选,研究编制了《先进安全应急装备推广目录(工业领域2025版)》,现予以公示。
如有异议,请在公示期内将意见反馈至工业和信息化部安全生产司。
公示时间:2025年11月12日-18日
联系电话:010-68205385
电子邮箱:liusibo@miit.gov.cn
附件:先进安全应急装备推广目录(工业领域2025版).pdf
工业和信息化部安全生产司
2025年11月11日
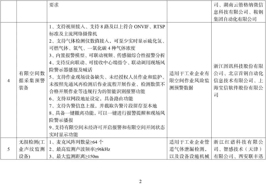
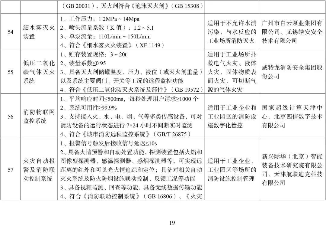
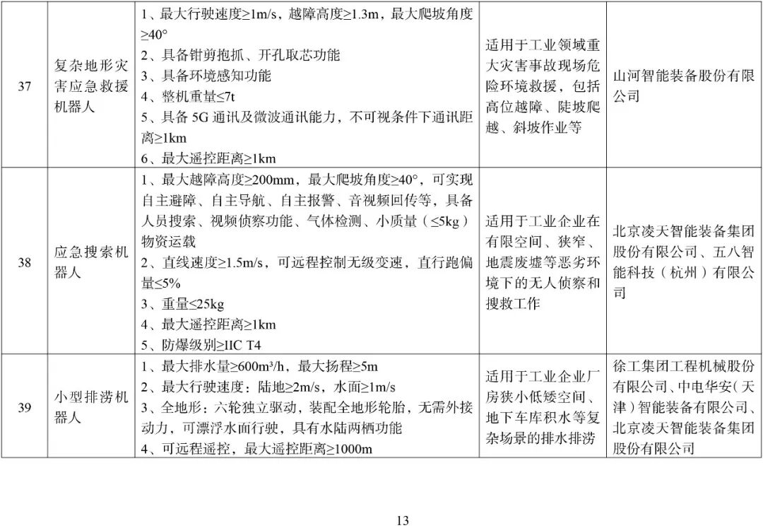
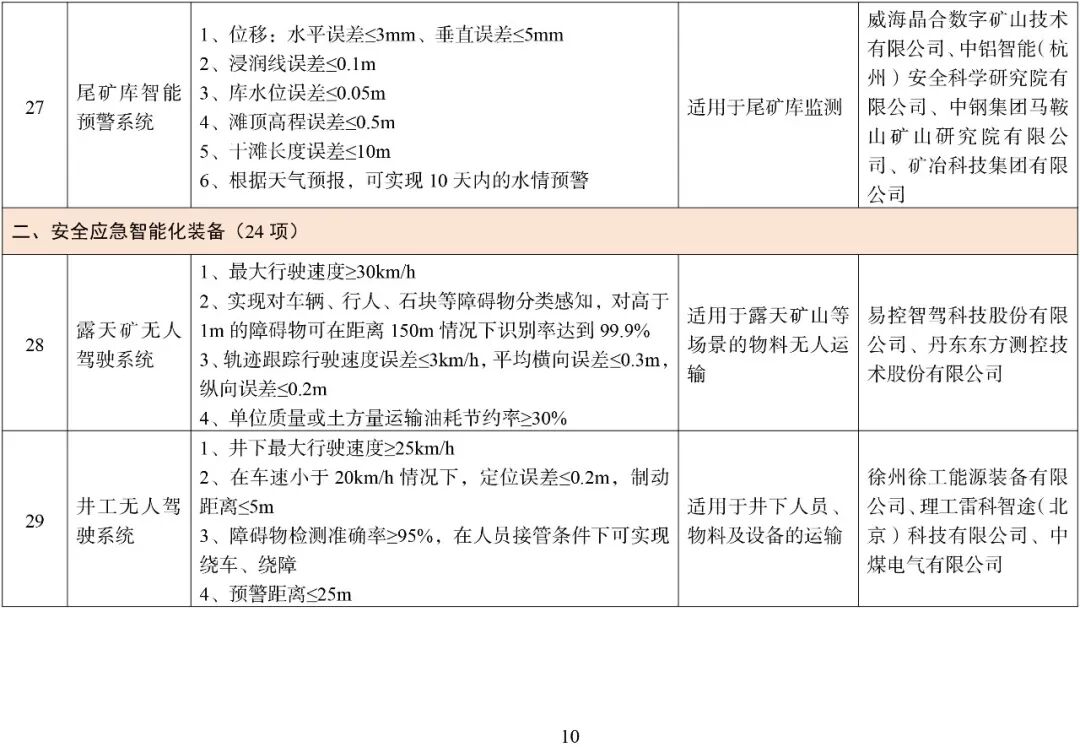
附件
