11月11日,工业和信息化部办公厅发布关于进一步加快制造业中试平台体系化布局和高水平建设的通知。制造业中试平台建设重点方向面向石化化工、钢铁、有色金属、无机非金属、前沿材料等领域。详情如下所示。
各省、自治区、直辖市及计划单列市、新疆生产建设兵团工业和信息化主管部门,部属各单位、部属各高校:
为落实《制造业中试创新发展实施意见》(工信部联科〔2024〕11号),进一步推进制造业中试平台体系化布局,加强高水平中试平台建设,现将有关工作通知如下:
一、总体要求
以习近平新时代中国特色社会主义思想为指导,深入贯彻党的二十大和二十届历次全会精神,聚焦推进新型工业化关键任务,坚持科学布局、因地制宜、标准引领、梯度培育的原则,统筹推进中试平台做优做强,有效发挥中试连接创新链、技术链和产业链的关键节点作用,加快推动产业科技创新成果工程化突破和产业化应用,为推动科技创新和产业创新深度融合、加快推进新型工业化提供有力支撑。到2027年底,高水平中试平台力量进一步壮大,现代化中试平台体系基本建立,多主体参与、多领域布局、多层次服务的全国制造业中试服务网络初步形成。
二、主要任务
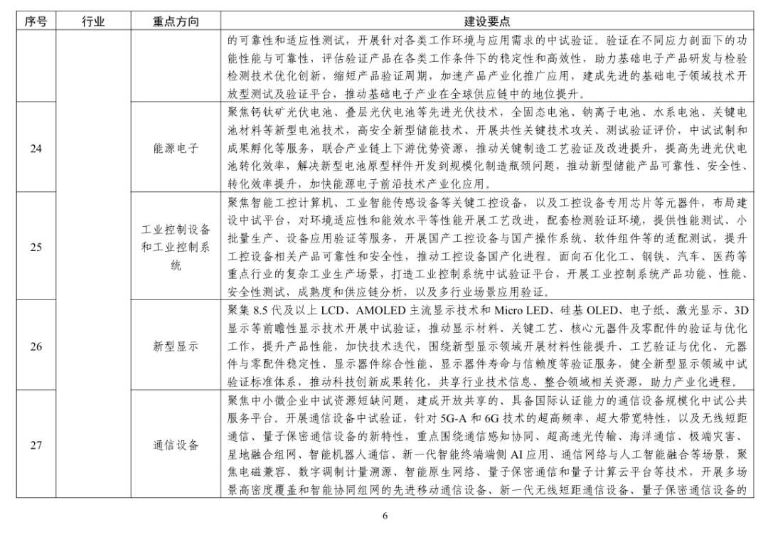
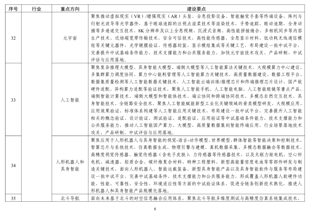
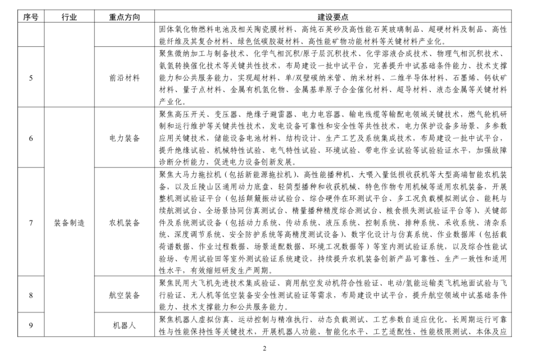
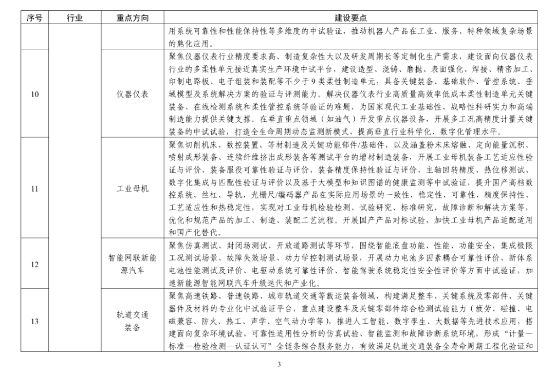
根据《制造业中试平台建设指引(2025版)》(附件1)、《制造业中试平台重点方向建设要点(2025版)》(附件2),按照“做强一批、激活一批、补齐一批”的推进思路,突出公共服务性质和功能,明确建设路径,系统化推动中试平台建设发展。
(一)做强一批中试平台。坚持梯次推进、培优育强、以点带面,引导中试平台围绕战略定位、基础能力、技术优势、运行机制、服务成效、未来潜力等方面建设发展,按照“储备中试平台—工业和信息化部重点培育中试平台—国家级制造业中试平台”的路径向更高水平迈进。各地工业和信息化主管部门按照有关条件和管理要求建设储备中试平台,打造高水平中试平台的基础力量。工业和信息化部组织遴选符合条件的储备中试平台纳入部重点培育中试平台名录,打造高水平中试平台的中坚力量。工业和信息化部围绕国家重大战略需求、重大工程实施需要、产业发展关键领域、重点产业链攻关任务需要,推动符合条件的部重点培育中试平台向国家级制造业中试平台升级,打造高水平中试平台的核心力量。
(二)激活一批中试平台。坚持分类施策、精准扶持、提质增效,推动中试平台增强内生发展动力和竞争力。各地工业和信息化主管部门面向属地内具备公共服务属性但能力有待提升、作用发挥有待增强的中试平台,组织开展智能诊断、靶向提升、培训交流、经验赋能等系列活动,或鼓励通过战略性重组、专业化整合等方式,指导中试平台“看样学样”、以学促改、以改促建,突破发展中的痛点、堵点、难点,不断向高水平迈进。对于发展仍然低效的中试平台,引导开辟发展新领域、新赛道,进一步增强检验检测、试验验证核心功能,盘活资源、释放潜力,围绕优势业务方向转型发展。
(三)补齐一批中试平台。坚持需求导向、分业施策、因地制宜,稳步有序布局建设一批中试平台,不断充实高水平中试平台新生力量。聚焦人工智能、人形机器人、量子科技、清洁低碳氢、生物医药、工业母机、仪器仪表以及重大技术装备、新材料、信息技术等关系未来发展、关乎产业安全、中试供给紧缺的关键行业领域,各地工业和信息化主管部门结合特色优势选择补齐领域,依托产学研用等主体布局建设中试平台。同等条件下,工业和信息化部优先支持补齐领域中试平台纳入部重点培育中试平台管理。
三、工作安排
(一)各地工业和信息化主管部门于11月28日前依据《储备中试平台基本条件和管理要求》(附件3),动员符合条件的中试平台依托单位登录制造业中试数字化管理服务平台(http://zhongshi.ceprei.com)填报上传《储备中试平台申报信息表》盖章扫描件,并按照有关程序和要求遴选出储备中试平台,于12月15日前在制造业中试数字化管理服务平台上传《2025年储备中试平台汇总表》盖章扫描件。已纳入2024年度储备库的中试平台(首批工业和信息化部重点培育中试平台除外)须参照上述要求填报更新相关信息,由各地省级工业和信息化主管部门复核。
(二)各地工业和信息化主管部门于每年6月、12月最后5个工作日内将属地内储备中试平台名单动态调整情况、制造业中试平台激活情况信息表(附件4)和补齐情况信息表(附件5),在制造业中试数字化管理服务平台填报并上传盖章扫描件。
四、工作要求
(一)请各方高度重视中试平台体系化布局和高水平建设工作,建立健全多元稳定的投入机制、科学规范的运行机制、精准高效的支持机制,加大资金、土地、人才等政策供给和资源支持,促进中试平台不断提升发展效能,带动区域和行业中试能力整体性提升。
(二)要遵循产业发展规律,坚持从实际出发,立足资源禀赋、产业基础和科研条件,推进中试平台布局建设,实现功能互补、资源互享、业务互促,防止一哄而上、盲目推进,避免重复性建设、“内卷式”竞争。
(三)要推动中试平台建设与科技创新平台基地现有中试功能协同,与国家高新技术开发区、工业园区、先进制造业集群、中小企业特色产业集群等创新成果策源地和产业发展集聚区建设一体化推进,形成叠加效应、聚合效应、倍增效应。
五、联系方式
联系人及电话:郑国文 010-68205256
平台技术支持:周威荣 13512747863
联系地址:北京市西城区西长安街13号
附件:
工业和信息化部办公厅
2025年11月10日
附件1
附件2
