2026年04月14日

星期二

新闻动态
联系我们
江苏省钢铁行业协会
协会地址 : 南京市御道街58-2号 明御大厦703室
咨询热线 : 025-84490768、84487588
协会传真 : 025-84487588、84490768
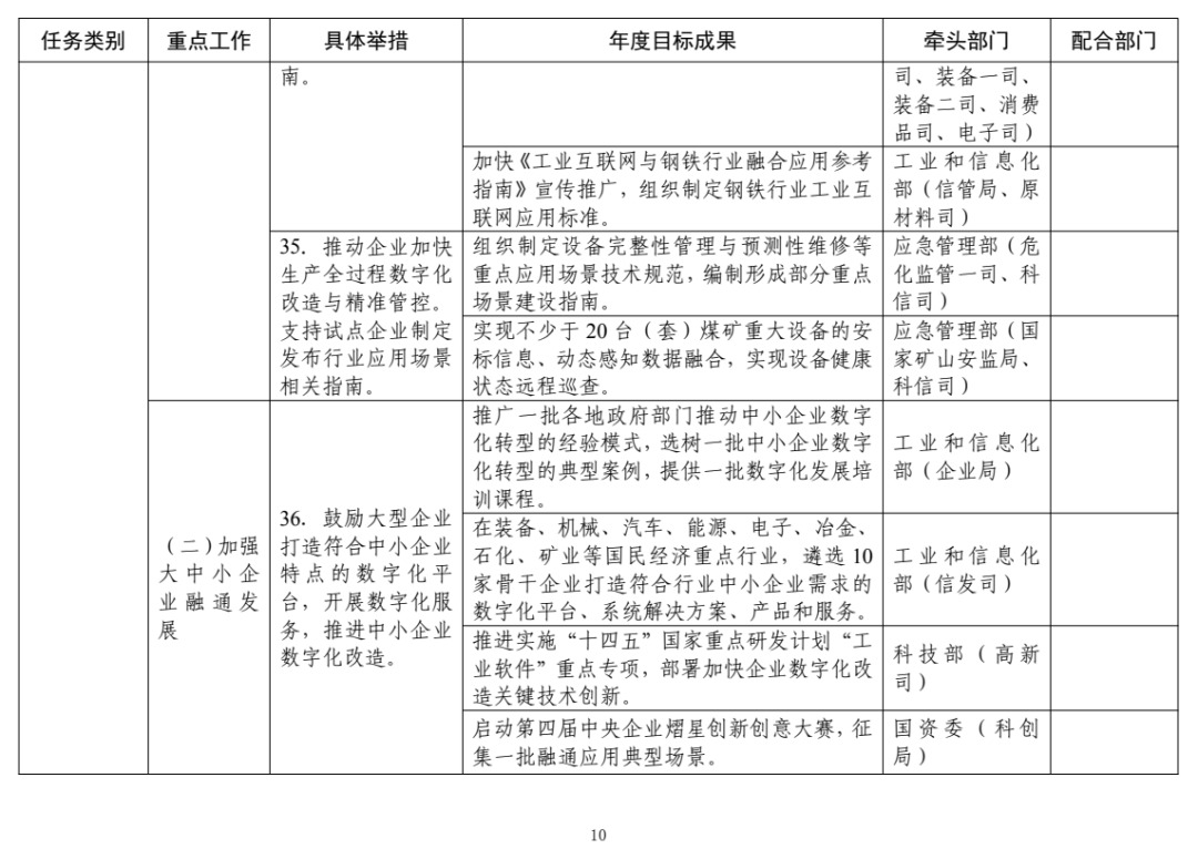
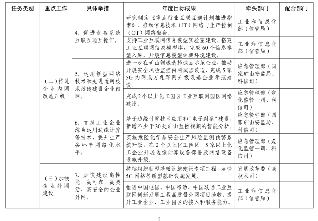
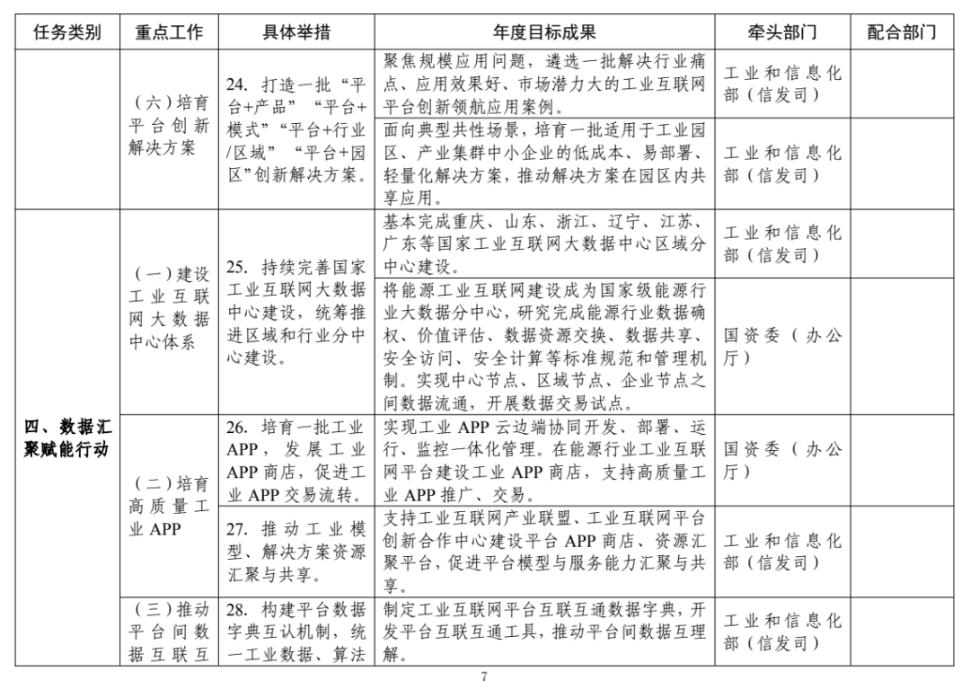
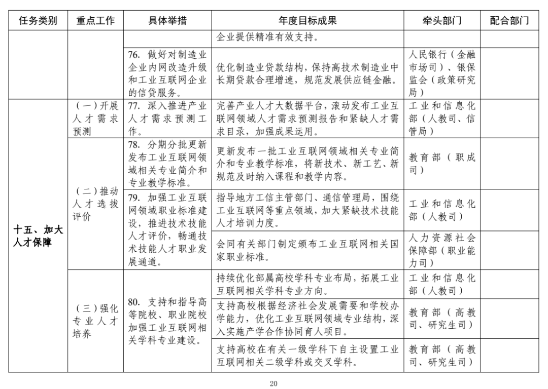
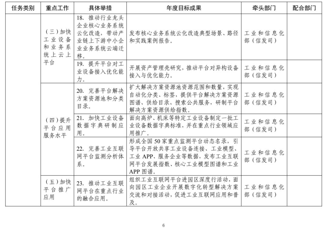
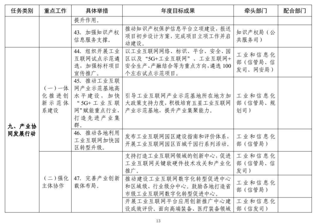
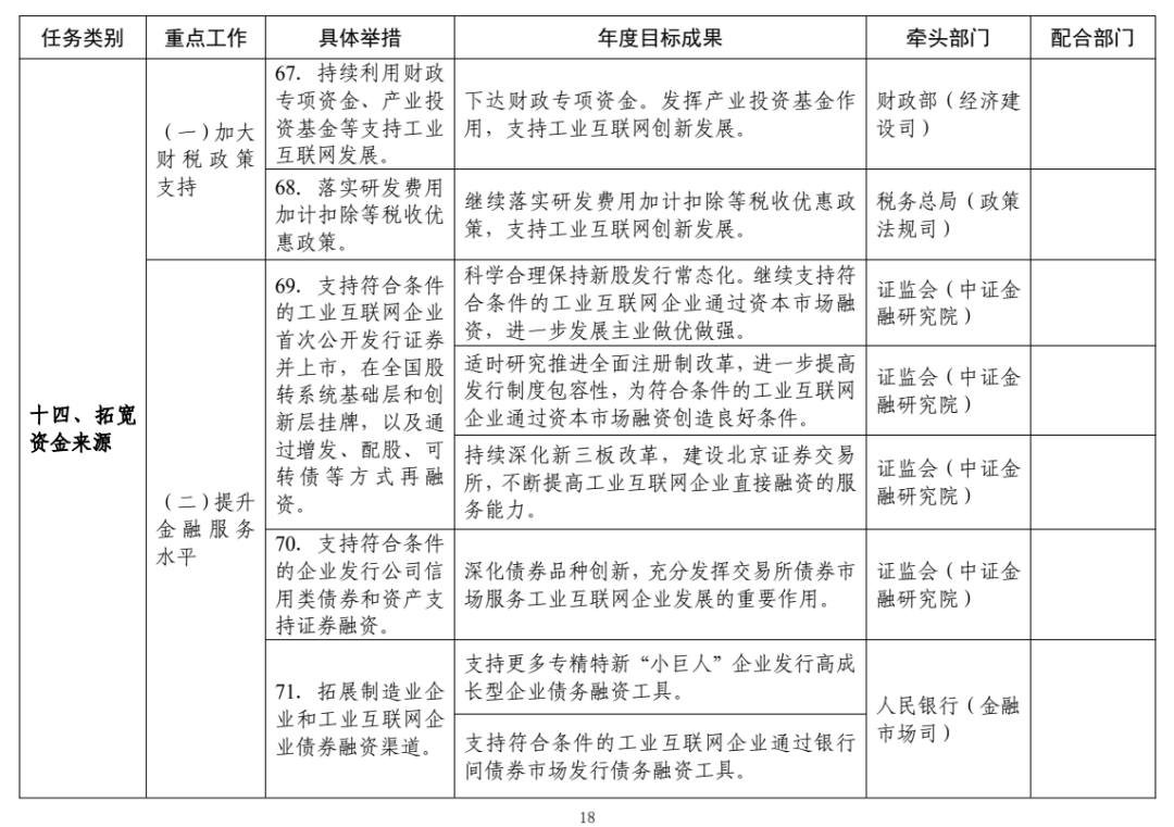
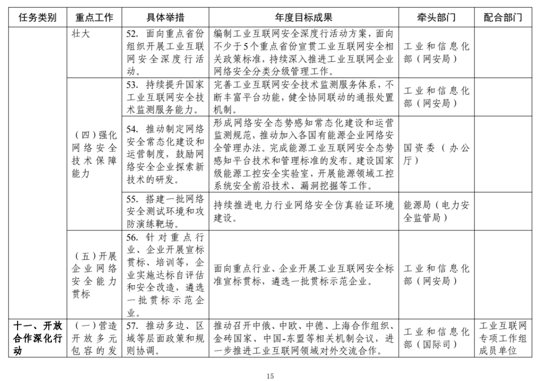
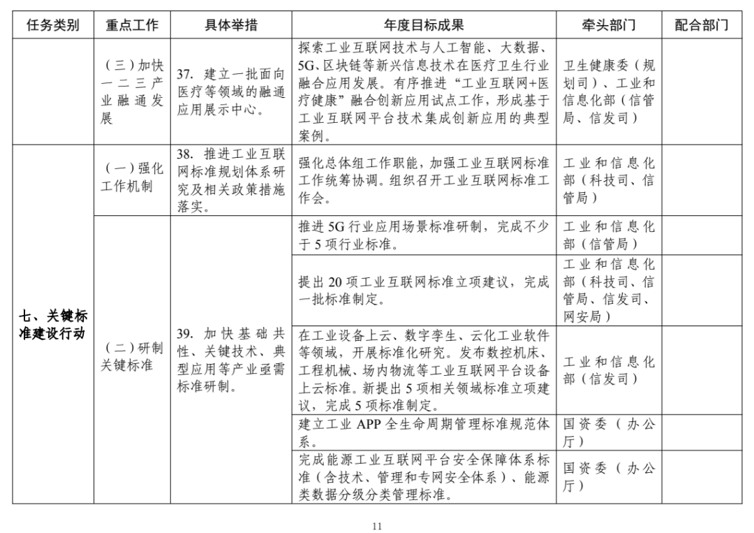
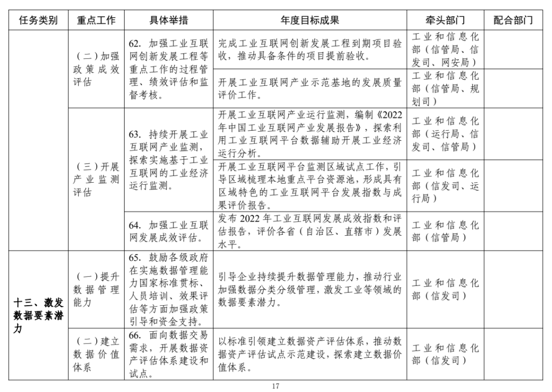
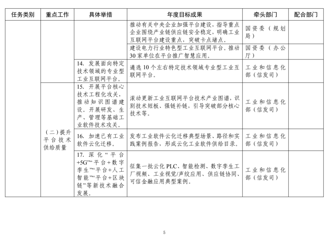
工信部印发《工业互联网专项工作组2022年工作计划》

2022-04-15 09:39:33

来源:工信部

浏览576

4月13日,工信部发布《工业互联网专项工作组2022年工作计划》,全文如下:

关于印发《工业互联网专项工作组2022年工作计划》的通知

工厅信管〔2022〕256号
工业互联网专项工作组成员单位办公厅(办公室、综合司):

经商各单位同意,现将《工业互联网专项工作组2022年工作计划》印发给你们,请认真抓好落实。

附件:工业互联网专项工作组2022年工作计划

工业互联网专项工作组办公室

2022年4月6日