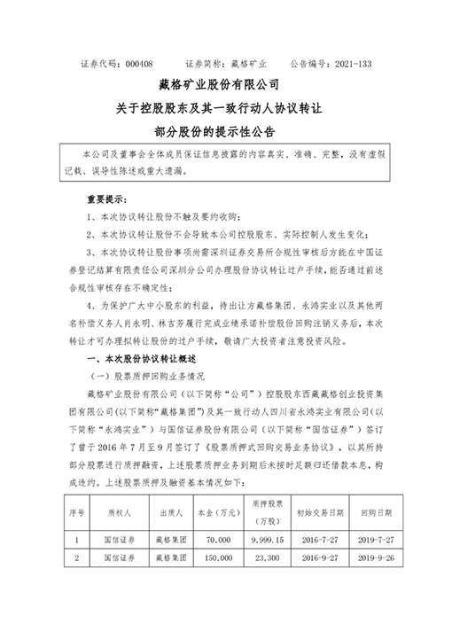
12月15日,藏格矿业(000408.SZ)发布了《藏格矿业股份有限公司关于控股股东及其一致行动人协议转让部分股份的提示性公告》。

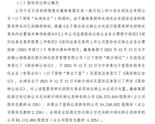
公告显示,收到控股股东西藏藏格创业投资集团有限公司(“藏格集团”)通知,藏格集团拟通过协议转让方式向宁波梅山保税港区新沙鸿运投资管理有限公司(“新沙鸿运”)转让其持有的藏格矿业1.29亿股股份(占上市公司股份总数的6.52%)、向宁波青出于蓝股权投资合伙企业(有限合伙)(“宁波青出于蓝”)转让其持有的藏格矿业4424.80万股股份(占上市公司股份总数的2.25%);藏格集团的一致行动人四川省永鸿实业有限公司(“永鸿实业”)拟通过协议转让方式向新沙鸿运转让其持有的藏格矿业8511.39万股股份(占上市公司股份总数的4.32%)。

12月16日,藏格矿业表示,目前控股股东通过股份转让、缩股等方式解决债务问题均是在不影响上市公司控制权前提下进行的。
“新沙鸿运”与“宁波青出于蓝”均为沙钢系企业。其中“新沙鸿运”成立于2016年,独资股东为沙钢集团成立于2016年的全资子公司江苏沙钢集团投资控股有限公司。今年9月与11月,“新沙鸿运”接连两次增资,注册资本已从2020年末的1亿元急剧增至目前的30亿元。

图为沙钢
“宁波青出于蓝”成立于2020年7月,由沙钢系创始人沈文荣通过个人持股平台宁波梅山保税港区锦程沙洲股权投资有限公司间接实施控制。
在权益变动报告书中,“新沙鸿运”与“宁波青出于蓝”表示,此次权益变动的目的是基于对藏格矿业价值的认同和发展前景的看好,为抓住市场发展机遇,协议受让部分藏格集团股份。
据悉,藏格集团与永鸿实业此次股份转让系二者在国信证券的5.11亿股股票质押合约已到期待购回,对部分股票质押式回购交易采用协议转让方式进行处置。
公告披露显示,藏格集团与沙钢系此次股份转让的每股转让价格为协议签署日前一交易日藏格矿业收盘价的70%,即21.96元/股。

此次交易完成后,新沙鸿运对藏格矿业的持股比例将升至14.57%,宁波青出于蓝的持股比例为2.25%。与此同时,藏格集团对藏格矿业的持股比例将降至32.02%,永鸿实业的持股比例则降至14.01%,藏格集团仍为上市公司控股股东。
12月16日,藏格矿业表示,沙钢系企业现为上市公司第二大股东,但藏格集团其一致行动人所持股份仍可保持控股地位。
自2020年三季报首次位列藏格矿业前十大股东后,沙钢系近期再度增持。10月下旬,因涉与安信证券股份有限公司担保物权一案,藏格集团持有的藏格矿业5500万股股票与永鸿实业持有的2600万股股票被深圳市福田区人民法院进行司法拍卖,新沙鸿运以合计15.61亿元竞得上述被拍卖的藏格控股8100万股股票,约占上市公司总股本的4.065%。
解决债务问题的同时,藏格控股亦在推进钾肥主业布局。今年年中的一次机构调研中,藏格控股就后续规划表示,公司将回归主营业务氯化钾、碳酸锂,充分利用盐湖资源,进一步深入开发。

















