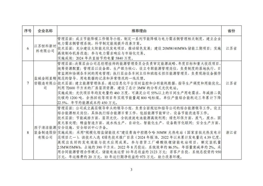
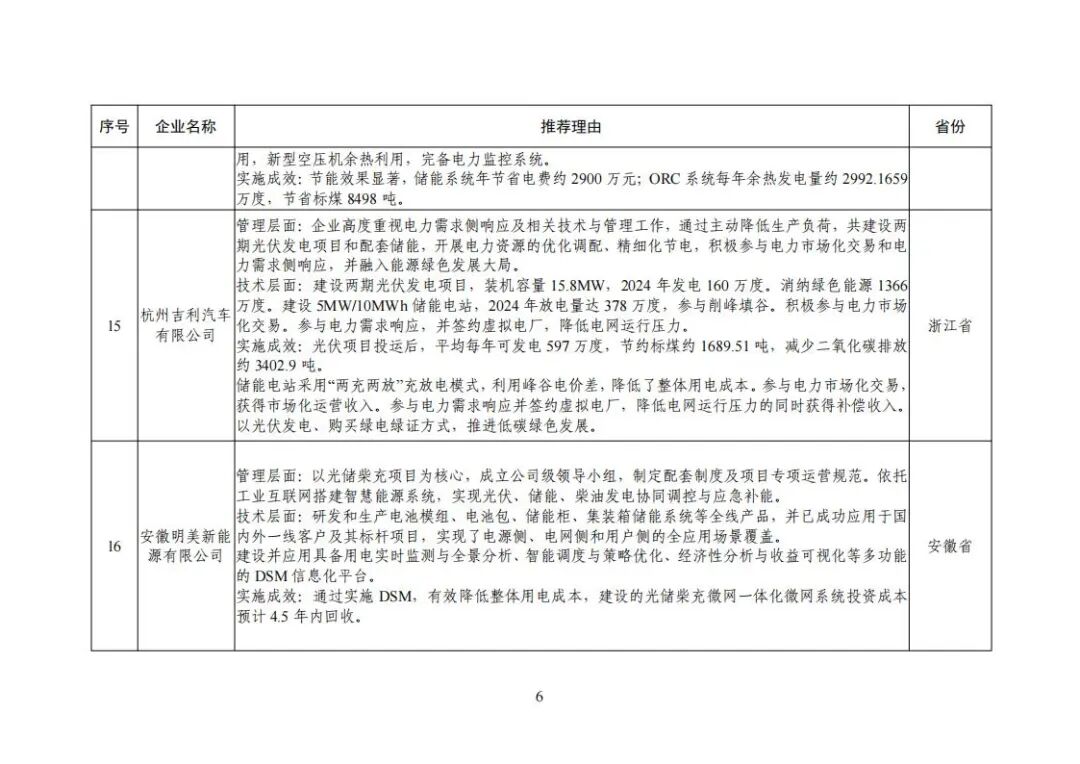
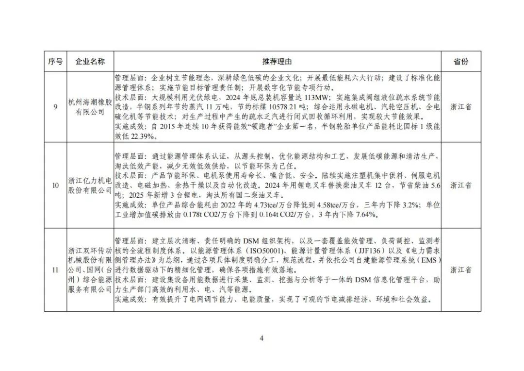
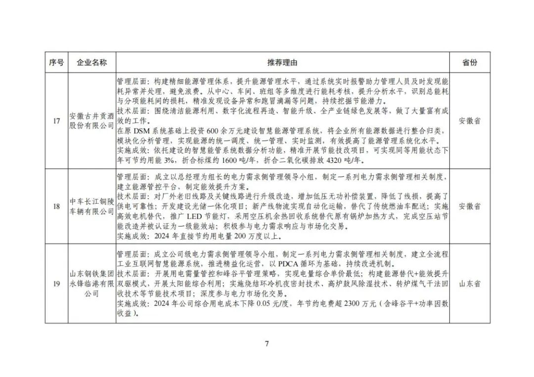
12月16日,工信部发布《全国工业领域电力需求侧管理典型案例(2025年)》的通知。常熟市龙腾特种钢有限公司入选,具体情况如下: 各省、自治区、直辖市及计划单列市、新疆生产建设兵团工业和信息化主管部门: 为贯彻落实国家能源生产和消费革命战略,做好工业领域电力需求侧管理工作,经地方行业主管部门初审、专家复审、复核公示等程序,确定34家企业和30项产品(技术)列入《全国工业领域电力需求侧管理典型案例(2025年)》,现予以公布(名单见附件)。 请各地工业和信息化主管部门结合电力市场改革和电力要素保障工作,加强工业用电研究和配套政策支持,强化典型案例宣传推广,充分发挥辐射带动作用,推动工业领域电力需求侧管理取得新成效。 工业和信息化部办公厅 2025年12月8日 (联系电话:010-68205281)
