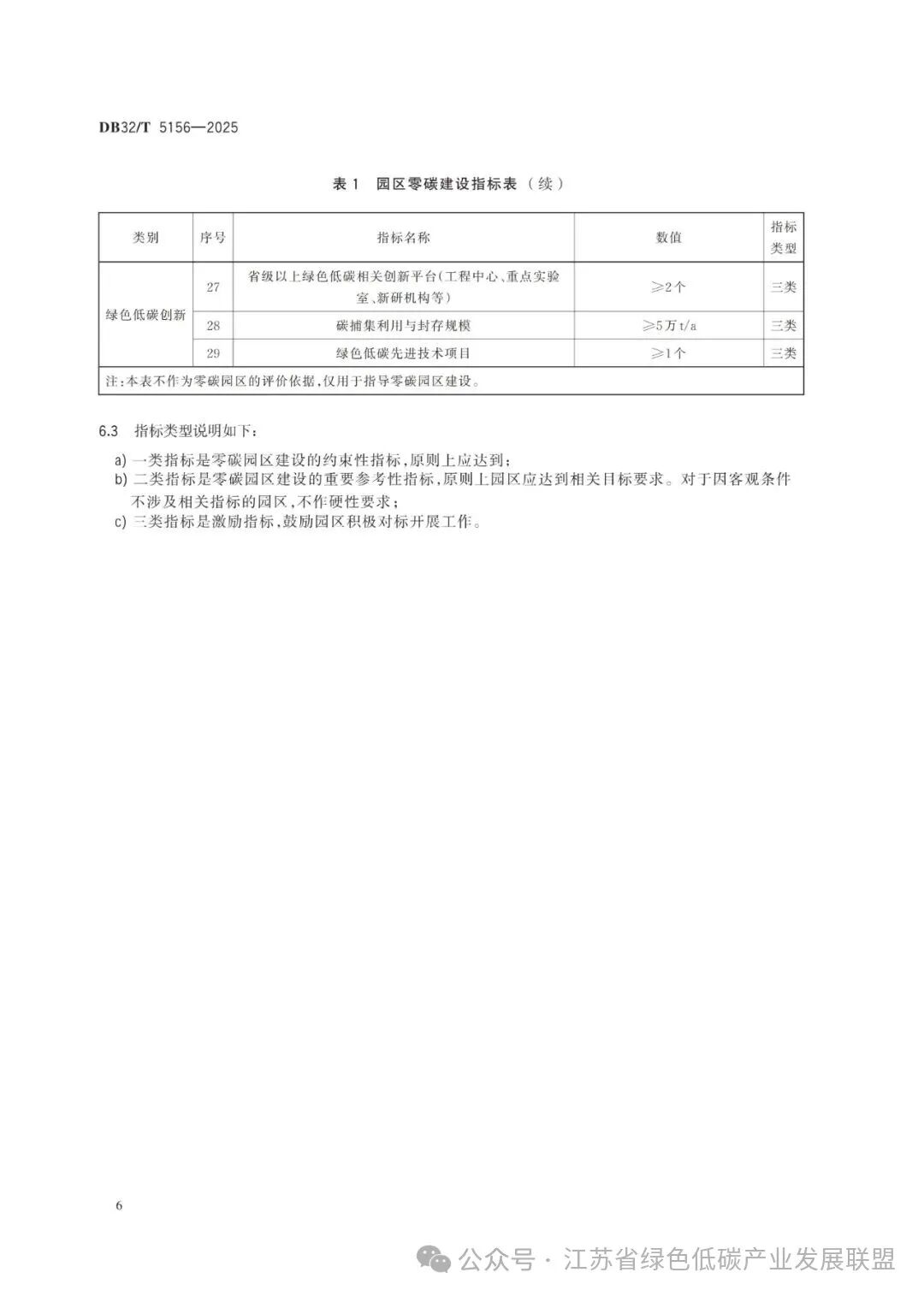
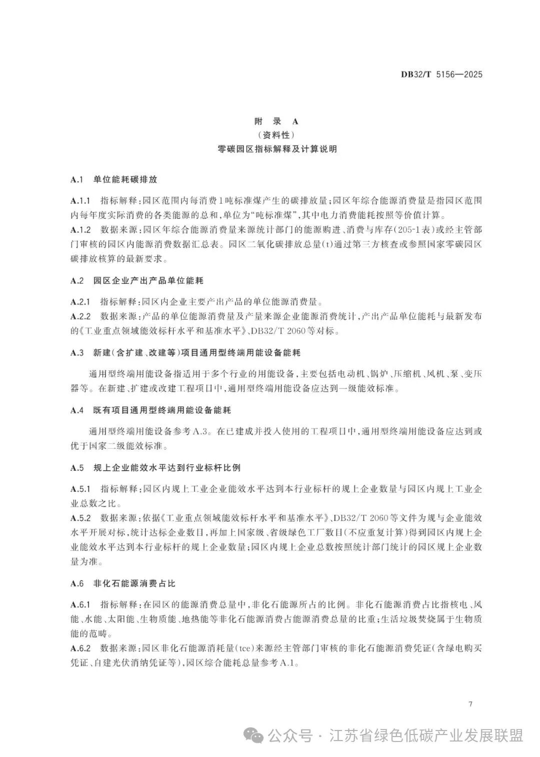
江苏省地方标准《零碳园区建设指南》(DB32/T 5156-2025)已实施。该标准为全省零碳园区建设提供了全流程操作路径,对推动全省园区绿色低碳转型,实现碳达峰、碳中和目标提供有力支撑。 作为《国家级零碳园区建设指标体系(试行)》发布之后,首个以“建设指南”形式正式实施的零碳园区地方标准,《指南》主要用于指导省级及以上开发区开展零碳园区建设工作,从能效管理、能源系统构建、基础设施升级、绿色生产、循环经济发展、运营管理、绿色低碳创新等方面明确建设要求,为零碳园区建设提供全流程的操作路径。
2026年05月12日
星期二
会员登录|
注册会员
2025-12-15 08:29:03
来源:江苏省绿色低碳产业发展联盟
浏览1395次
江苏省地方标准《零碳园区建设指南》(DB32/T 5156-2025)已实施。该标准为全省零碳园区建设提供了全流程操作路径,对推动全省园区绿色低碳转型,实现碳达峰、碳中和目标提供有力支撑。 作为《国家级零碳园区建设指标体系(试行)》发布之后,首个以“建设指南”形式正式实施的零碳园区地方标准,《指南》主要用于指导省级及以上开发区开展零碳园区建设工作,从能效管理、能源系统构建、基础设施升级、绿色生产、循环经济发展、运营管理、绿色低碳创新等方面明确建设要求,为零碳园区建设提供全流程的操作路径。