近日,韩国政府宣布了一项钢铁行业重组计划。韩国钢铁行业正面临来自中国的低成本竞争、国内需求停滞以及美国高额关税的“三重危机”。该计划旨在减少螺纹钢和型钢等通用产品的产量,同时将行业重心转向汽车和国防级特种钢等高附加值产品。此外,政府还将向出口型企业提供总额达5700亿韩元的财政支持。
一、内外困局加剧,重组势在必行
韩国钢铁行业的困境是全球供需失衡与贸易保护主义叠加的必然结果。从供给端看,全球钢铁市场供应过剩态势持续,从2021年的4.7亿吨激增至2023年的5.9亿吨,大宗商品钢价长期承压;从需求端看,韩国国内建筑业持续低迷,钢铁需求从2021年的5600万吨萎缩至2023年的4780万吨,自韩国钢铁工业规模化发展以来首次跌破“5000万吨大关”;从贸易端看,美国依据232条款对韩国钢铁征收50%高额关税,欧盟则将保障措施转为进口配额机制,传统出口市场壁垒高筑,而中国钢铁企业凭借成本优势进一步挤压其生存空间。
多重压力下,韩国钢铁行业利润率持续走低,通用钢材产能过剩问题尤为突出。以钢筋为例,国内进口渗透率仅3%,但产能冗余导致市场竞争白热化;热轧钢板、冷轧钢板等产品受低成本进口冲击显著。在此背景下,现代钢铁、东国钢铁等行业巨头已率先自救——东国钢铁暂停仁川工厂(韩国最大钢筋生产基地)生产一个月,现代钢铁无限期关停浦项第二工厂,但企业自发调整力度远不足以扭转市场颓势,政府主导的系统性重组势在必行。
二、分类施策破局,锚定高端转型
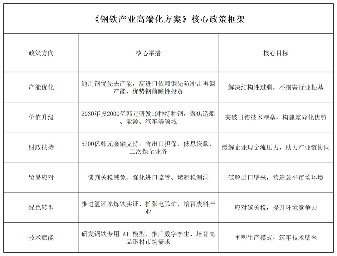
韩国政府的重组计划并未采取“一刀切”模式,而是根据不同钢种的市场特征制定差异化策略,同时锚定高附加值转型方向构建长期竞争力。
(一)精准施策去产能,动态调控稳供需
针对产能过剩的结构性矛盾,计划将钢筋、异型钢等通用产品列为去产能重点,建立“进口渗透率差异化”调整机制。方案明确,对于竞争力下滑的产品,若企业提出设备调整计划,政府将结合“产业危机先发应对地区”指定等政策,在企业履行保障就业等责任经营的前提下提供支持;若市场自主调整不足,则进口渗透率低(如钢筋仅3%)的品类优先推进自主减产,进口渗透率高的品类(如热轧钢板)先通过贸易救济遏制进口冲击,再逐步优化产能。对于电工钢板等仍具竞争力的产品,政府将推动前瞻性投资,研究将特殊碳素钢等新增长源技术列为“指定技术”,通过研发支持提前布局市场需求。产业通商资源部官员表示,这种分类施策的逻辑是“先解决外部冲击,再优化内部供给”,确保产能调整不损害行业根基。
(二)聚焦特种钢材,攻坚高端技术
为摆脱对低利润通用钢材的依赖,计划将战略重心转向高附加值领域,核心是特殊碳素钢研发与细分市场突破。韩国政府明确,年内将制定特殊碳素钢研发路线图,到2030年投入2000亿韩元预算,重点开发10种关键产品,并按领域精准布局:造船领域聚焦LNG货舱等下一代船舶用钢,能源领域攻克极端环境下能源压缩、输送用钢,汽车领域研发轻量化高强度钢以提升燃油与电耗效率,国防航空航天领域突破防护性强、耐疲劳耐高温的专用钢。这一目标直指日本(特种钢占比17%)、德国(38%)等发达国家,试图通过技术突破构建差异化竞争优势。同时,政府将通过《钢铁产业特别法》(K-钢铁法)推动研发成果落地,借助实证应用与优先采购培育国内市场需求。
(三)财政精准托底,护航出口发展
为缓解企业短期经营压力,政府构建了“基础保障+新增支持”的双层金融扶持体系。一方面,稳步落实2023年9月发布的《美国关税谈判后续支持对策》,为受美国关税冲击的企业筹备紧急融资,重点向钢铁、铝及衍生品企业提供低息贷款;另一方面,新增5500亿韩元专项支持,其中4000亿韩元用于“钢铁出口供应链强化担保产品”,解决企业出口融资担保难题,1500亿韩元用于“钢铁、铝、铜及衍生品二次保全业务”,减轻企业原料采购与设备投资的利息负担。值得注意的是,出口担保计划以浦项钢铁等龙头企业与商业银行出资为基础,兼顾大中小企业共生,通过利率优惠、担保额度扩容等方式助力产业链协同发展,整体形成约5700亿韩元的金融支持规模。
三、突破出口壁垒,防范进口冲击
《钢铁产业高端化方案》将贸易应对作为核心课题之一,通过“突破出口壁垒+打击不公平进口”双向发力,为产业重组营造公平市场环境。在出口端,除金融支持外,政府将持续针对不同市场开展关税协商:对美重点推进50%关税减免谈判,对欧盟启动双边协商应对低关税配额(TRQ)政策并备战碳边境调节机制(CBAM),对印度则聚焦保障措施与BIS质量认证协商。在进口端,构建了“监管+制度+原料保障”的三重防线:2025年起强制要求进口钢铁提交品质检验证明书,全面启动进口监测;修订《关税法实施令》,通过强制原料征税申报、将保税特许期限从10年缩短至1年等措施,阻断第三国及保税区规避反倾销的漏洞;扩大钢铁辅料配额关税范围,将17类辅料中未享受优惠的品类纳入,降低企业原料成本。同时,建立海关、产业部、钢铁协会的协作体系,常态化开展违规信息交换与联合查处,提升贸易救济实效性。
四、政策短板凸显,实施风险暗藏
尽管《钢铁产业高端化方案》的战略方向获得行业普遍认可,但政策细节公布后,批评声音随之而来,核心争议集中在政策覆盖面不足与实施机制的局限性方面。
(一)电价诉求缺位,成本优势难成
钢铁行业是高耗能产业,工业用电价格直接决定生产成本。韩国钢铁企业长期呼吁政府降低工业用电价格,但此次重组计划未提及相关举措。“特种钢研发与生产需要持续投入,若电价居高不下,即使技术突破也难以转化为成本优势,盈利能力提升无从谈起。”一位行业协会负责人直言,电价问题不解决,重组计划的效果将大打折扣。
(二)企业协同不足,自主调整存疑
计划将产能调整的主导权交给企业,政府仅提供政策激励,这一模式被质疑可能重蹈石化行业重组失败的覆辙。2024年8月韩国政府推出石化行业自发重组计划,但因企业协同不足进展缓慢,经济财政部副部长具允哲曾公开批评“部分企业重组延误加剧市场对行业诚意的质疑”。而钢铁行业的钢筋领域聚集了大量中小微企业,技术门槛低、同质化竞争严重,仅凭税收优惠难以推动有效整合,反而可能导致中小企业无序退出引发就业问题。
(三)企业分化加剧,结构失衡添险
重组计划对大型企业与中小企业的影响呈现明显分化。现代钢铁、东国钢铁等巨头可通过产品结构调整转向特种钢生产,而大量依赖钢筋、型钢生产的中小企业缺乏技术转型能力,若政府未配套退出援助与转型培训政策,可能引发区域性产业危机。此外,进口渗透率低的钢筋被列为优先去产能对象,而进口冲击严重的热轧钢板等品类暂不调整产能,这种“对内去产能、对外防进口”的组合是否会引发市场供需失衡,也受到业内担忧。
四、绿色转型筑基,技术协同赋能
韩国政府意识到,单纯的产能调整与贸易应对难以实现长期可持续发展,因此将绿色转型、技术创新与产业协同纳入《钢铁产业高端化方案》的深层考量,试图同步提升行业的环境竞争力、技术壁垒与产业链韧性。
(一)攻坚氢炼技术,筑牢低碳根基
面对全球“双碳”趋势与欧盟碳边境调节机制(CBAM)的外部压力,韩国以“标准-技术-原料”为核心构建低碳体系。标准层面,结合国内产业脱碳特点设定低碳钢铁标准,由第三方认证机构验证减排业绩,并建立跨部门需求拉动机制,将认证低碳钢与绿色强制采购、公共采购挂钩。技术层面,加速推进2024年6月通过预可行性研究的“韩国型氢还原炼铁实证项目”(总投资8100亿韩元),制定激励措施保障清洁氢供应,同时以K-钢铁法为支撑,解决原燃料替代、电弧炉扩张等转型的资金需求。原料层面,与环境部联合制定《钢铁废料产业培育方案》,通过规范分类标准、推动交易现金化、培育专业企业等措施稳定废钢供需;同步推进废铝(研究废铝罐再生原料强制利用)、废铜(严查非法出口+公共储备)等辅料的供需保障。此外,政府计划依托Finex工艺打造氢还原炼铁EPC业务能力,为技术出口布局。
(二)AI赋能生产,技术开拓市场
技术创新聚焦“AI赋能+需求创造”双轮驱动。AI转型方面,推动钢铁行业深度融入“制造业AX(M.AX)联盟”,牵头研发钢铁专用制造AI模型,推广数字孪生系统实现工艺优化、预测性维护与高危作业自动化,同时将现有AI工厂试点项目复制至全行业,构建全生命周期AI实证体系。需求创造方面,通过“业绩积累-政策引导”培育国内市场:帮助研发产品积累供货履历(trackrecord),在基础设施招标、技术规格书及部门法定计划中,逐步纳入“优先使用高安全性高品质钢材”的原则。此外,政府计划打造海上风电用高耐蚀中厚板等“可再生能源专用钢材”品牌,定向开拓新兴市场。
(三)强化安全保障,推动产业协同
方案新增“安全与协同”维度,强化产业发展根基。安全保障方面,通过提高认证标准、抽查市售产品、检查生产工厂等强化事后管理,阻止不符合韩国工业标准(KS)的产品流入,联合国土部、钢铁协会推进KS认证落地。产业协同方面,推动钢铁上下游企业建立稳定供需合作,协助协商原料价格与产量方案,支持钢铁企业与需求端联合研发;针对产业调整可能引发的区域经济波动,结合“产业危机先发应对地区”指定,推出就业保障、产业多元化等区域支持政策,降低对单一产业的依赖。
六、博弈全球市场,决胜转型未来
韩国钢铁行业重组不仅关乎其自身发展,更将影响全球钢铁贸易格局。当前全球钢铁市场正处于“去产能与价值升级”的关键转型期,日本、德国等国已率先布局特种钢高端市场,中国则在低碳冶金技术领域加速突破,韩国的重组计划本质上是一场全球市场份额的重新争夺。
从短期看,5700亿韩元财政支持可缓解企业现金流压力,分类去产能可能稳定通用钢材价格;从中期看,特种钢研发投入与AI赋能若能落地,将帮助韩国在高端市场形成竞争力;从长期看,转型成败取决于三大关键:一是能否解决工业电价、中小企业转型等政策短板;二是氢还原炼铁等低碳技术能否如期实现商业化,应对全球碳关税挑战;三是行业自主重组能否形成有效协同,避免企业“搭便车”行为。
对于全球市场而言,韩国减少通用钢材产能可能缓解部分供应过剩压力,而其特种钢产能扩张将加剧高端市场竞争。中国钢铁企业需警惕韩国在汽车、航空航天特种钢领域的技术突破,同时可借鉴其“政策+市场”双驱动的低碳转型模式与产业链协同机制。韩国政府相关人士表示:“将以此次方案为钢铁产业新飞跃的转折点,主动应对产业结构性危机,推动提升未来竞争力。”这场关乎生存与发展的转型博弈刚刚起步,其成效不仅决定韩国钢铁行业的全球地位,更将为全球制造业应对贸易保护主义与产业升级提供重要样本。
