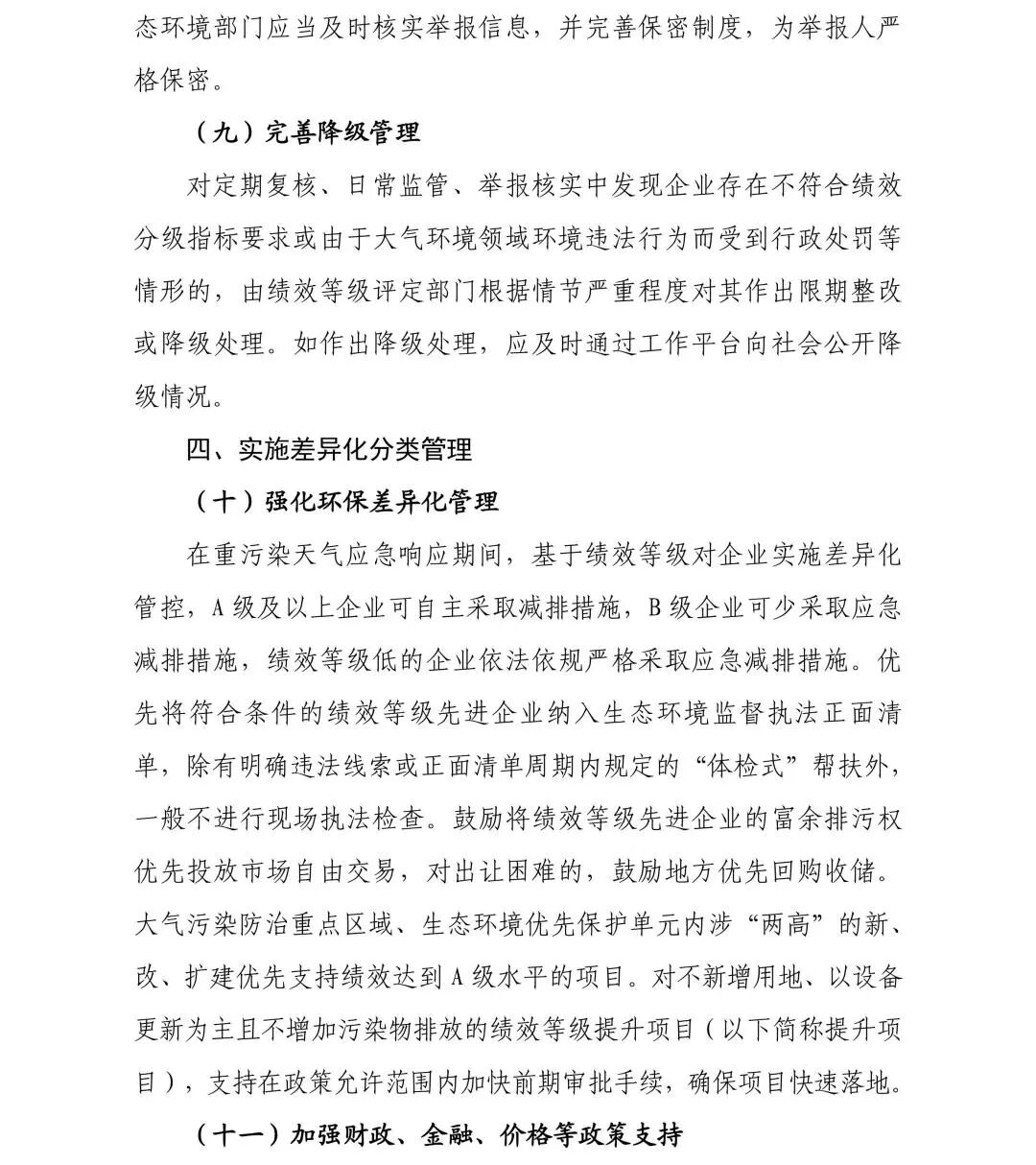
11月29日,生态环境部发布关于公开征求《关于加强重点行业大气环境绩效分级管理的指导意见(征求意见稿)》意见的函,原文如下:
为深入推进美丽蓝天建设,进一步加强和规范重点行业大气环境绩效分级管理,推动绩效分级结果多场景应用,促进重点行业绿色低碳转型和高质量发展,我部组织编制了《关于加强重点行业大气环境绩效分级管理的指导意见(征求意见稿)》,现公开征求意见。征求意见稿及其编制说明可登录生态环境部网站(http://www.mee.gov.cn)“意见征集”栏目检索查阅。
各机关团体、企事业单位和个人均可提出意见和建议。有关意见请书面反馈我部,并注明联系人及联系方式(电子版材料请同时发至邮箱)。征求意见截止时间为2025年12月7日。
联系人:大气环境司 谭贵文
电话:(010)65645605
邮箱:quyuchu@mee.gov.cn
地址:北京市东城区东长安街12号
邮编:100006
附件:
生态环境部办公厅
2025年11月28日
(此件社会公开)
