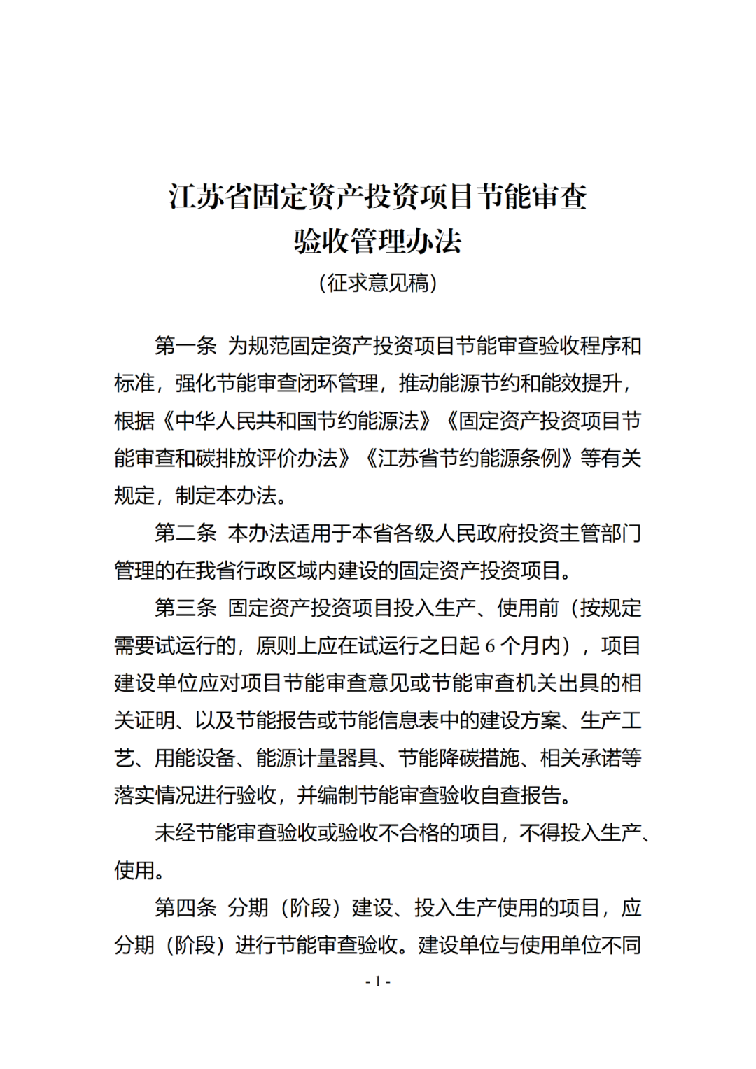
10月10日,江苏省发展和改革委员会发布关于《江苏省固定资产投资项目节能审查验收管理办法(征求意见稿)》公开征求意见的公告,原文如下: 
为贯彻落实《固定资产投资项目节能审查和碳排放评价办法》(国家发展改革委令第31号)相关要求,规范固定资产投资项目节能审查验收程序和标准,强化节能审查闭环管理,结合我省实际,省发展改革委会同省工业和信息化厅起草形成了《江苏省固定资产投资项目节能审查验收管理办法(征求意见稿)》,现向社会公开征求意见。 公开征求意见时间:2025年10月10日至11月9日。 意见反馈渠道如下: 1.电子邮箱:jssfgwzhc@126.com 2.通讯地址:江苏省南京市鼓楼区浦江路30号江苏省发展改革委 资源节约和环境保护处(邮编210036) 3.电话:025-83390350
附件: 1. 江苏省固定资产投资项目节能审查验收管理办法(征求意见稿).docx
2. 起草情况说明.docx
江苏省发展改革委 2025年10月10日 附件1:江苏省固定资产投资项目节能审查验收管理办法(征求意见稿) 




附件2:起草情况说明 


1. 江苏省固定资产投资项目节能审查验收管理办法(征求意见稿).docx
2. 起草情况说明.docx
