《国家鼓励的工业节水工艺、技术和装备目录(2025年版)》公示
根据《关于征集2025年国家工业节水工艺、技术和装备的通知》(工信厅联节〔2025〕79号)要求,经企业申报、省级有关主管部门及有关行业协会和中央企业推荐、专家评审等,工业和信息化部、水利部共同组织编制了《国家鼓励的工业节水工艺、技术和装备目录(2025年版)》。现予公示,如有异议,请在公示期内与我们联系,并提交相关证明材料。
工业和信息化部办公厅
2025年9月4日
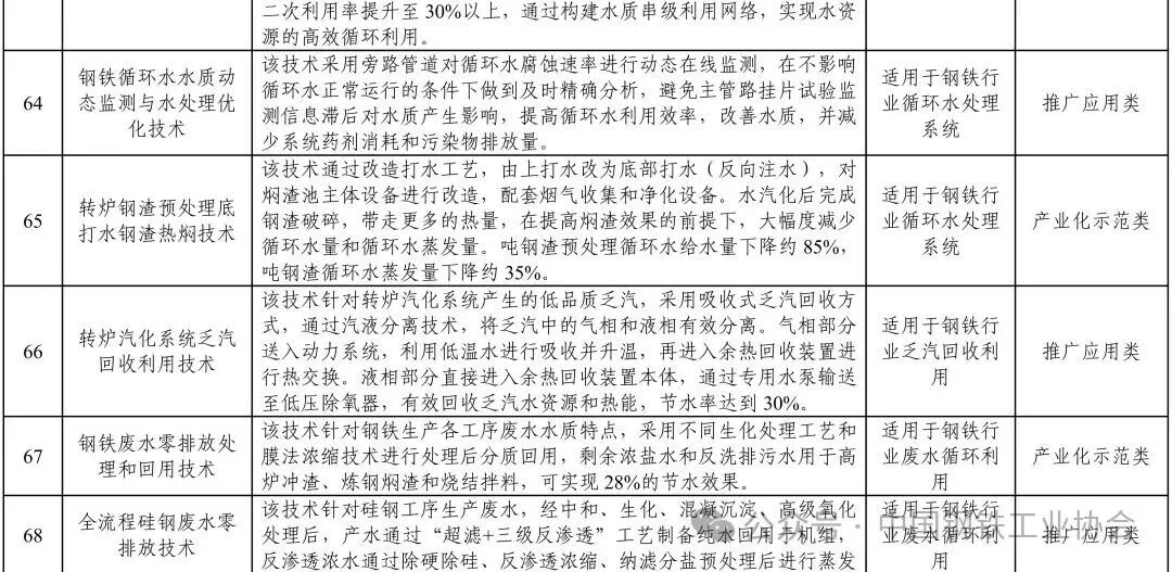
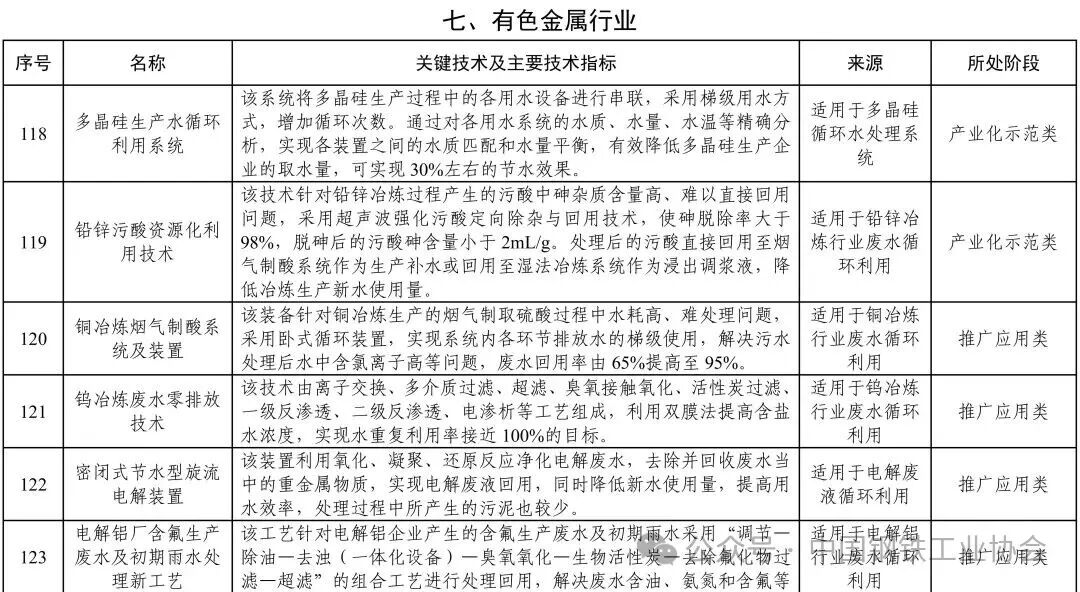
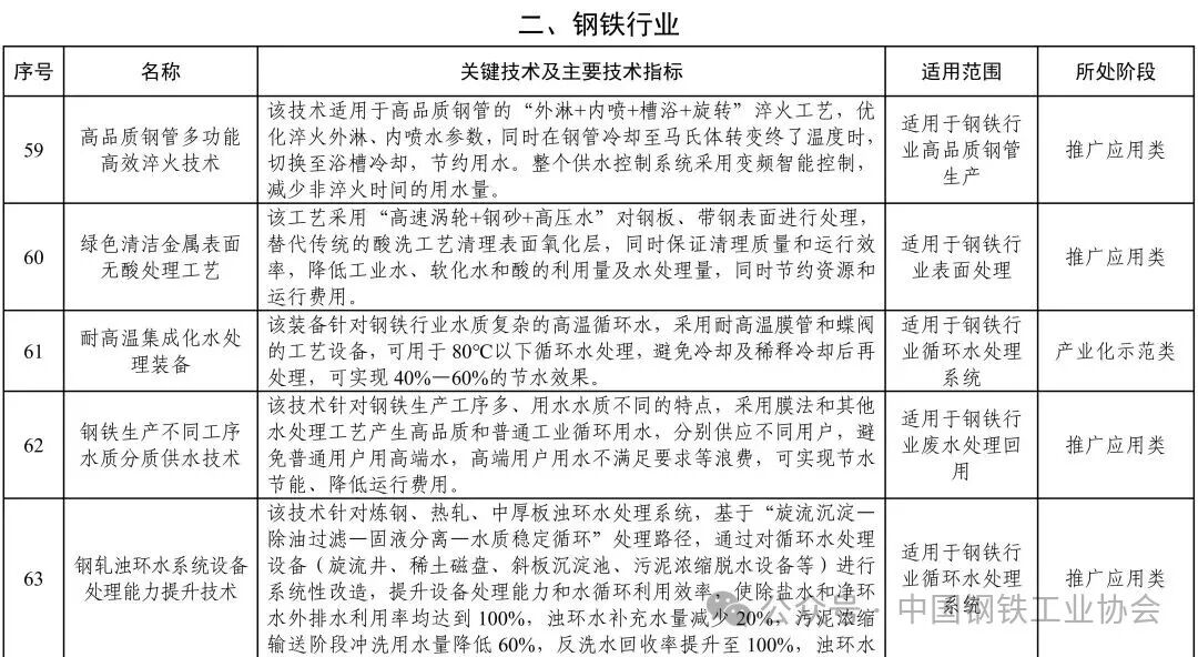
钢铁行业及有色金属行业涉及内容如下:
2026年05月12日
星期二
会员登录|
注册会员
2025-09-22 09:31:20
来源:中国钢铁工业协会
浏览604次
《国家鼓励的工业节水工艺、技术和装备目录(2025年版)》公示
根据《关于征集2025年国家工业节水工艺、技术和装备的通知》(工信厅联节〔2025〕79号)要求,经企业申报、省级有关主管部门及有关行业协会和中央企业推荐、专家评审等,工业和信息化部、水利部共同组织编制了《国家鼓励的工业节水工艺、技术和装备目录(2025年版)》。现予公示,如有异议,请在公示期内与我们联系,并提交相关证明材料。
工业和信息化部办公厅
2025年9月4日
钢铁行业及有色金属行业涉及内容如下: