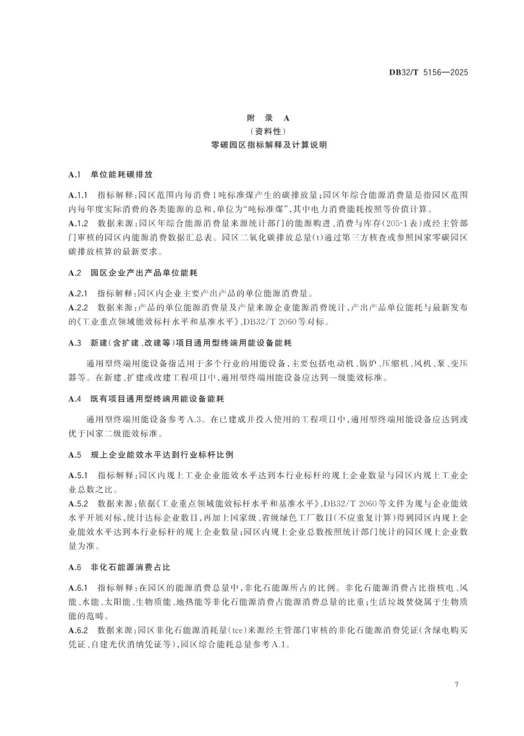
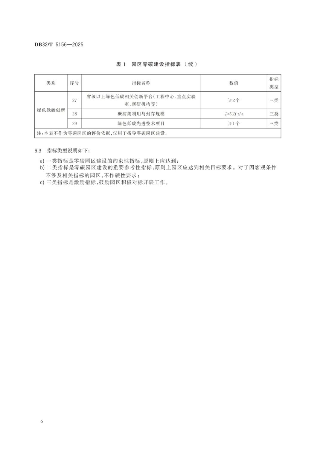
8月28日,江苏省《零碳园区建设指南》(DB32/T 5156—2025)(以下简称《指南》)正式实施。
作为《国家级零碳园区建设指标体系(试行)》发布之后,首个以“建设指南”形式正式实施的零碳园区地方标准,《指南》主要用于指导省级及以上开发区开展零碳园区建设工作,从能效管理、能源系统构建、基础设施升级、绿色生产、循环经济发展、运营管理、绿色低碳创新等方面明确建设要求,为零碳园区建设提供全流程的操作路径。
2026年04月10日
星期五
会员登录|
注册会员
2025-09-02 16:45:52
浏览589次
8月28日,江苏省《零碳园区建设指南》(DB32/T 5156—2025)(以下简称《指南》)正式实施。
作为《国家级零碳园区建设指标体系(试行)》发布之后,首个以“建设指南”形式正式实施的零碳园区地方标准,《指南》主要用于指导省级及以上开发区开展零碳园区建设工作,从能效管理、能源系统构建、基础设施升级、绿色生产、循环经济发展、运营管理、绿色低碳创新等方面明确建设要求,为零碳园区建设提供全流程的操作路径。