各会员企业及相关单位:
为深入探讨铁矿石行业在当前复杂形势下的发展路径,加强沿江区域铁矿石产业各环节的交流与合作,共同把握行业发展趋势,经研究决定,由江苏省钢铁行业协会、上海钢联电子商务股份有限公司(我的钢铁网)、江苏江阴港港口集团股份有限公司联合主办并邀请相关单位共同筹备,现定于2025年6月11日至13日在江苏省无锡市江阴市黄嘉喜来登酒店召开“2025第五届铁矿石长江经济带行业发展大会”。现将会议相关事宜通知如下:
一、大会主题
扬子江畔 矿聚未来
二、会议时间及地点
时间:2025年6月11日至13日
地点:江苏省无锡市江阴市黄嘉喜来登酒店(无锡市江阴市滨江中路333号)
三、组织机构
1.主办单位:江苏省钢铁行业协会、江苏江阴港港口集团股份有限公司、上海钢联电子商务股份有限公司;
2.协办单位:中信泰富特钢集团股份有限公司;
3.特别支持:长江龙、METINVEST;
4.战略合作单位:安徽热联皖钢供应链管理有限公司、艾士腾资源(海南)有限公司。
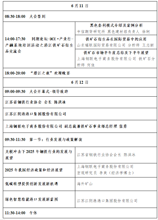
四、会议议程
五、其它事项
1.本次会议协会会员企业、国内钢铁企业免收会务费,住宿差旅费用自理;
2.6月11日晚宴入场券、会刊费用:1000元/人;
3.为便于会务组安排,请参会代表提前将参会回执单(附件1)发送至会务组jsgt007@126.com,截止日期2025年6月6日。
六、联系人及电话
陈轩宇(13770503719,微信同号)
附件:2025第五届长江经济带铁矿石行业发展大会参会回执单.docx
江苏省钢铁行业协会
上海钢联电子商务股份有限公司
2025年5月26日
