2026年04月18日

星期六

新闻动态
联系我们
江苏省钢铁行业协会
协会地址 : 南京市御道街58-2号 明御大厦703室
咨询热线 : 025-84490768、84487588
协会传真 : 025-84487588、84490768
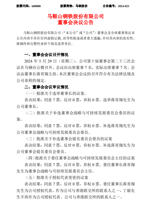
马钢股份:蒋育翔当选董事长,丁毅卸任授权代表

2024-05-30 09:10:13

来源:中国冶金报社

浏览454

5月30日,马鞍山钢铁股份(600808)发布了董事会决议公告。公告中提到:马钢股份董事会选举蒋育翔为新任董事长,并任命蒋育翔为公司授权代表丁毅卸任授权代表职务


















公告原文如下:

图片

图片