绿色低碳是世界钢铁工业重要发展主题之一。全面去碳化将是世界钢铁工业面临的巨大挑战。近年来,欧洲多个国家和美国陆续投入大量资金以支持本国钢铁制造商“走向绿色未来”。为了解欧美钢铁工业应对可持续发展采取的措施,《世界金属导报》策划组织了“欧美钢铁工业的绿色发展”专题,以为国内钢铁工业绿色低碳发展提供借鉴。
点击阅读:
钢铁固废的资源化 3.4 炉渣资源化 炉渣资源化技术可以将炉渣作为二次资源进行有效利用,具有重要意义,这不仅适用于钢铁行业,也适用于其他行业,如建筑或水泥行业。 采用湿法和干法粒化技术将炼钢渣转化为二次原料。炉渣湿法粒化冷却快,产量高,但需要进行水处理。炉渣干法粒化提供了一种无废水产生和降低成本的机会,并可以回收热量,但在流量方面有一定限制。对于电炉(EAF)渣或钢包(LF)渣粒化的具体需求,存在不同的干法粒化解决方案。为了生产一种可作为水泥行业二次资源的矿物产品,炉渣冷却和粒化是至关重要的,因为固化的颗粒必须具有一定的玻璃含量,才能在固化过程中引发水泥水化反应。 第一个高炉渣干法粒化(DSG)的概念是用一个旋转的圆盘来操作,这个圆盘被放置在一个带有水冷壁的反应器中,见图7。颗粒的形成是通过旋转原理实现的。空气在粒化机底部形成一种流化床状态,使其产品凝固和冷却。DSG工艺生产的高炉渣颗粒表面圆滑,其水泥水化性能(抗压强度和水化热)与湿法炉渣颗粒相似。在试验条件下对DSG工艺进行了测试,炉渣流速高达1t/min,并有可能通过蒸汽产生从高炉熔渣中回收热量,该技术处于预商业化状态。 第二个电炉渣和钢包渣干法粒化的概念是基于吹气,以避免热熔渣与金属或需要大量维护的耐火材料部件之间的任何接触。FeO(电炉渣)或CaF2的存在干扰了非晶相的形成,快速冷却反而促进了非晶相的形成。二元碱度指数2对非晶相的形成影响不大。因此,可以通过冷却速率来控制粒化材料的非晶态含量。这对于使用炉渣的潜在水化性能至关重要,例如,作为水泥生产的二次添加剂。使用强制空气射流概念的干法粒化工厂的布局:在一段距离处设置一个筛网,期望炉渣在此凝固,并收集产品。可以选择合适的气渣比(GSR)以及风机出口与筛网之间的距离来调节产品的最终性能,特别是非晶态含量的比例。 根据欧盟成员国的法律法规,转炉渣有着不同的用途。例如,在意大利,正在调查在土壤中使用转炉渣的农业用途。意大利沿海土壤通常富含碱性物质,由于沿海含水层的侵入和咸水灌溉,可能含有过量的钠。转炉渣作为一种可能的土壤改良剂的潜力,可以通过土柱和蒸渗仪测试进行评估。结果表明,转炉渣对所研究的土壤有积极影响,通过增大土壤的阳离子交换能力,提高了土壤的养分保持率。 通过蒸渗仪测试,评价了转炉渣对番茄生长的影响。研究表明,由于转炉渣提供的钙离子竞争土壤中的吸附位点,导致钠离子的替代,从而促进了番茄产量提高。与其他化学品(如石膏)相比,在农业中使用转炉渣可以减少自然资源的开采,并降低成本和节约其他能源和资源,例如采矿活动中的能源和水资源消耗。 电炉渣也可以在不同的应用中实现资源化利用,例如混凝土或爆破材料所用水泥和骨料。必须开发新的应用领域,以期提高电弧炉在欧洲钢铁生产中所占比重。前些年,当研究电炉渣在水泥行业中的应用时,由于需要太多的能源和大量的处理剂,限制了这种可能性。基于DRI的电炉渣具有不同于其他电炉渣的特性,例如铬含量较低,这为电炉渣在目前仅限于高铬渣的领域的应用开辟了机会。未来的研究计划将侧重于创造新的市场领域,并探讨实施具有成本效益的电炉渣处理技术所需的标准化措施和经济条件。钢铁行业和其他目标行业(水泥、化肥等)之间的密切合作是不可避免的。 对于未来的钢铁生产来说,原料的灵活性将会是一个重要的问题。原料来源的变化(不同品位的烧结矿、球团矿和废钢、热压块等)将对未来的工厂设计产生影响。值得一提的是,虽然使用绿氢是炼钢工艺脱碳的重要方法,但将直接还原装置和电炉相结合将面临两大主要限制:首先,利用高品位铁矿球团生产DRI;其次,炉渣成分与目前的电炉渣相似,因此,销售能力有限。 第一个限制,即高品位DRI球团的利用,主要归咎于电炉每炉只能管理和处理有限数量的炉渣。这是因为它是一种针对废钢的快速批量熔化而优化的技术,而不是针对连续大量金属和炉渣(如高炉)的处理。不同的研究表明,由于可用矿石类型不同,高品位DRI球团很少,这些球团等级无法满足全球的生产需求。因此,炼钢工艺的“绿色解决方案”必须能够处理正常的高炉级矿物(其中脉石含量较高),从而产生脉石含量较高的DRI。 使用OSBF(开放式炉渣熔池炉)取代传统电炉,可以在使用100%氢气作为还原气体的同时,以一定比例的碳百分比生产铁矿石。OSBF技术在铁合金行业中应用已久。OSBF具有与高炉相同的长期连续运行的能力,但具有更高的灵活性(打开和关闭的可能性)和运行连续工艺的可能性。DRI装置和OSBF可以作为一个单元耦合运行,也可在两个单元之一的维护期间单独工作。 除了生产DRI以外,采用OSBF工艺的DRI装置还会生成质量与高炉渣相当或更好的炉渣,从而产生可以在混凝土、水泥、砂浆或骨料中资源化的材料。OSBF渣中硫和磷含量比高炉渣的要低得多(在高炉内,这些元素从冶金焦中转移到炉渣和铁水中,而不在DRI装置中使用)。这一工艺使100%DRI装料炉能够生产高质量的铁水,以及化学/物理性质与高炉渣相同的炉渣,从而使其与水泥和混凝土生产完全兼容。加拿大在建造一座带有DRI装置的OBSF工厂,其他国家也有相关研究项目。 在二次冶炼过程中产生的钢包渣,是另一种有价值的资源,可以再利用,以实现CE理念。钢包渣有不同的资源化解决方案,在钢铁厂内部用作电炉原料,在外部可替代石灰,用于水泥生产和道路建设。目前,在欧盟内部,填埋也被用作最后一步。利用钢包渣面临的挑战涉及立法、技术、生产速率、市场和经济等方面。例如,技术挑战包括体积不稳定、挥发性成分和裂解,特别是钢包渣中游离氧化钙含量不稳定。在考虑区域视角的基础上,提出了基于单一钢铁企业的钢包渣价值链新框架。 例如,通过石灰生产工艺处理钢包渣。在石灰生产过程中,钢包渣不能以验收态使用,因此需要预处理阶段。根据钢包渣使用的最终目的,预处理阶段可以在钢铁厂、石灰厂进行,也可以通过外部参与者进行。经预处理的钢包渣随后可用于现有的生产阶段或生产新产品。石灰厂所产生石灰可用于农业和道路建设;熟石灰可用于建筑和制玻璃;粒化石灰石可用作骨料和砾石等。
非钢行业的二次资源 初级炼钢的替代还原剂和碳替代是非钢行业作为钢铁行业重要合作伙伴的一个应用领域。废塑料是高炉工艺常用的替代还原剂。废塑料气化产生合成气是一种可能的方法,而产生的合成气可以部分替代冶金焦和煤粉。 相关研究表明,每标准立方米合成气可替代约0.18kg(焦炭+煤粉)。也可以直接向高炉喷吹废塑料,而无需预先气化。来自家庭垃圾和汽车粉碎机残渣(ASR)的致密和预处理废塑料(颗粒,粒度<10mm),可以通过风口向高炉喷吹,每吨铁水喷吹约 20-30kg塑料。这种方法对高炉性能和环境没有负面影响。 非钢行业的二次资源也可用于电炉。在 RIMFOAM RFCS项目“回收工业和城市废物作为电炉渣发泡剂”的框架内,通过料篮将压块的 ASR碎料(长度约 3-5mm)装入电炉。在电炉料篮装料中使用聚合物可以替代碳,但需要在料篮中均匀分布以避免可能产生的、不受控制的快速反应。意大利Feralpi Siderurgica、Euromec、特诺恩、i.Blu、Rina-CSM和 Strane Innovation之间的合作研究项目OnlyPlastic RFCS“电炉使用塑料残留物的聚合物替代化石燃料”中,开发并测试了一种工业规模的电炉聚合物喷吹系统,可以有效利用废塑料,获得了良好的工艺稳定性和炉渣发泡效果。由于材料密度较低和反应性较高,加之喷吹技术和控制系统的发展,在电炉中喷吹聚合物作为煤炭的替代品,需要替代传统的碳氧枪。此外,报废的碳纤维增强聚合物(CFRPs)可以作为电炉工艺中的替代性碳质还原剂。 从非钢行业回收残渣的另一种方法是对废弃耐火材料的再利用。例如,电炉的氧化镁-碳砖、用于钢包的高铝砖和来自连铸的等静压砖都可以作为耐火材料的修复源。在欧盟资助的两个项目“5R方法下耐火材料的系统和整体资源化”(5RefrACT;由欧盟 LIFE 金融工具共同资助)和“钢包耐火砖废料管理”(E-CO-LadleBrick;由RFCS资助)中,开发了几种潜在的应用(基于氧化镁和氧化铝基的废弃耐火材料);同时,对电炉的喷补料和钢包环的耐火材料进行了测试,回收率在 65%-70% 之间。
供应链分析和工业共生的实践案例 “共生”一词通常与自然界关系有关,其中两个或多个物种以互惠互利的方式交换材料、能量或信息。工业共生是一种中介形式,将来自不同工业部门的企业汇集在一起进行创新合作,将一家企业的废物用作另一家公司的原材料,以改善业务流程。非钢行业的资源利用同样遵循工业共生(行业耦合)的思想。 工业共生是欧盟资助项目 CORALIS(H2020 SPIRE计划)的重点。CORALIS 将通过促进长期工业共生的方法创建新的价值链关系。CORALIS 项目将研究三个工业应用案例。在意大利布雷西亚的案例中(见图 8),一家钢铁生产商、一家铸造厂和一家铝工业的合作伙伴在合作,从废物中回收金属成分,同时评估残渣作为二级原材料的使用情况。此外,将研究生物炭作为碳替代品的利用,并分析余热利用潜力。
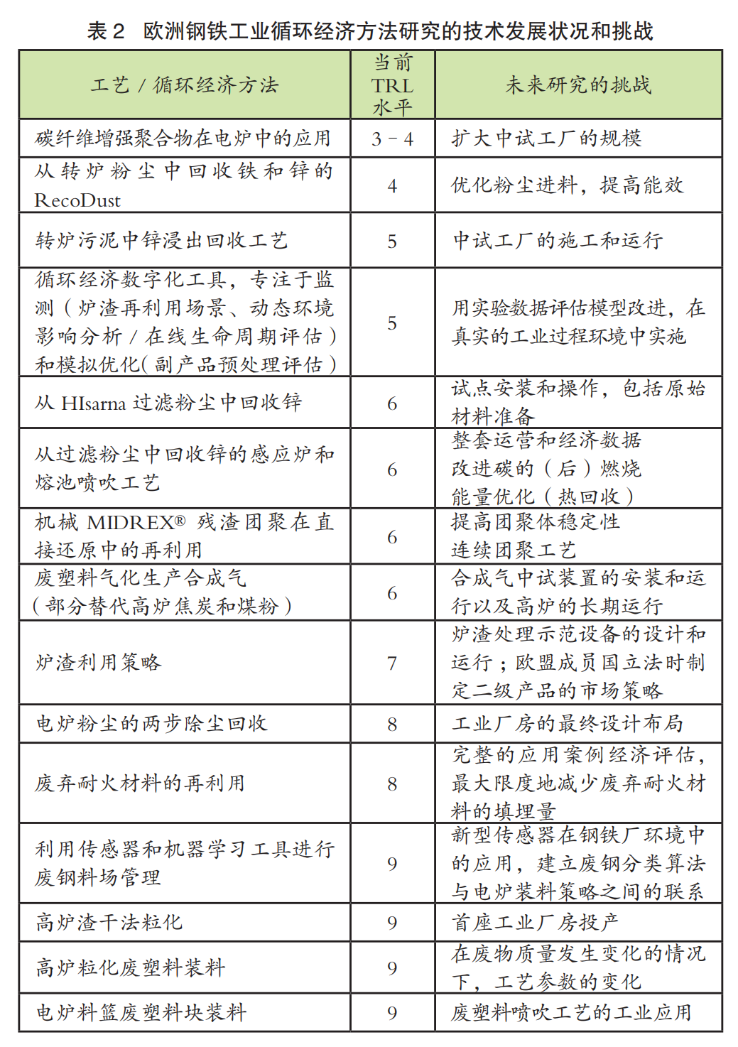
当前技术发展现状及未来挑战 技术就绪水平(TRL)是一种常用方法,用于跟踪阶段性项目技术开发的成熟度状态,并对技术进行相互比较。作为欧盟Horizon 2020 计划的一部分,TRL 量表被确定为资助的研究项目 ,包括以下阶段: TRL1——遵守的基本原则;TRL2——制定的技术概念;TRL3——概念的实验证明;TRL4——实验室验证的技术;TRL5——在相关环境中验证的技术(在关键使能技术下的工业相关环境);TRL6——在相关环境中展示的技术(在关键使能技术下的工业相关环境);TRL7——系统原型运行环境中的演示;TRL8——系统完整合格;TRL9——在操作环境中演示的实际系统(在关键使能技术下的竞争性制造)。 表2总结了前述技术发展概况,特别强调了技术成熟度,并指出未来研究的主要挑战。
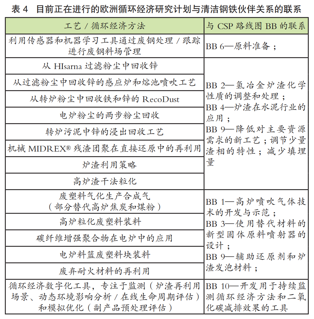
欧洲清洁钢铁伙伴关系中的循环经济 钢铁工业在循环经济方面发挥着重要作用。在结构良好的循环经济中,钢材的竞争优势更为明显。世界钢铁协会以4个R开头的英文关键词定义了这些优势,即减量化(Reduce)、再利用(Reuse)、再制造(Remanufacture)和再回收(Recycle)。 减量化意味着减少了用于制造钢铁的原材料、能源和其他资源的数量,并减少钢材重量。再利用包括再次使用一个物体或材料,无论是为了原始目的还是类似的目的,没有显著改变物体或材料的物理形态。再制造代表将耐用的废钢铁产品恢复到如新状态的过程。最后,再回收意味着在使用寿命结束时熔炼废钢以制造新钢材,再回收改变了废钢的物理形式,从而产生全新的用途。 在由欧洲钢铁技术平台 (ESTEP)的“循环经济”焦点小组组织的技术研讨会“钢铁工业固废资源化——使欧洲未来更清洁和更具竞争力的可持续解决方案”上,提出了可能的技术解决方案,并讨论了符合循环经济的行动计划和欧洲绿色协议中确定的总体目标。 欧盟目前正在进行的研究计划符合清洁钢铁伙伴关系(CSP)的路线图。CSP 是欧洲钢铁工业的一种公私合作伙伴关系,由欧洲钢铁协会 (EUROFER)和 ESTEP 牵头,确定了二氧化碳减排的技术途径,包括直接避免碳排放(CDA)、智能碳利用(SCU)和循环经济(CE)。CSP的目标是开发技术就绪水平(TRL) 为8 级的技术,以将欧盟钢铁生产中产生的二氧化碳排放量比1990 年的水平减少 80%-95%,最终实现气候中和。在CSP 路线图中,支持实现CSP目标的研发活动根据2个级别、6个干预领域 (AoI)和12个特定构造块 (BB)进行分类。 上述包括CDA、SCU和 CE的技术路径代表了6个干预领域中的4个。CDA是指采用氢气或可再生“绿色”电力生产钢铁。SCU分为2个子部分:CCUS(碳捕集、利用、存储)和 PI(工艺集成)。CCU(碳捕获、利用)包括利用钢铁厂气体或烟气中的一氧化碳和二氧化碳作为原材料生产或集成到有价值产品中的技术。PI可以减少用于长流程和短流程钢铁生产的化石燃料(煤、天然气等),从而减少二氧化碳排放。除了CE,另一个干预领域是促成因素,该领域包括将人工智能和数字解决方案等技术融入工业生产。钢铁生产过程监测和控制的新测量技术和数字工具的开发、新的预测和动态模型以及战略调度工具是确保钢铁工业向气候中和的转型过程进行规划、评估和优化的促成因素。最后一个干预领域(在图9中表示为“组合”)确定了不同路径相互作用的研究计划。 对上述干预领域有贡献的研发活动集中在12个技术BB和/或其组合,如表3所示。 BB 1是指将天然气、焦炉煤气、转炉煤气或富氢气流等介质向高炉和电炉喷吹的技术,这些技术可以显著减少钢铁生产过程中的二氧化碳排放。除了向高炉、直接还原装置和电炉喷吹的新工艺技术以外,BB 1还包括了考虑工艺要求、安全问题和经济方面的新型控制技术。 BB 2包括与使用氢气、可再生能源或生物质的金属还原工艺相关的研发和创新活动。不过,用大量氢气直接还原是一个关键组成部分。工艺条件对直接还原铁特性和下游工艺的影响也被视为BB 2的一部分。 BB 3包括熔炼不同碳含量和不同金属化的含铁原料的技术,包括低品位铁基原料。此外,还演示了新的还原工艺技术,通过氢气、沼气、低二氧化碳电力和碳质残渣的预还原或还原熔炼,从低价值残渣中回收金属成分,用于替代废钢。 BB 4涉及研发与创新活动,使当今联合钢铁厂的能源和材料循环适应新的和可替代的熔体还原工艺。重点是转向气候中和的钢铁生产,这有助于减少二氧化碳足迹。灵活和模块化的加热概念以及在工业层面即时减少二氧化碳足迹的技术和工具也是这个 BB 的一部分。还考虑了技术和规划工具,以支持工业层面脱碳的后续步骤。 BB 6涉及钢铁生产的两种最重要的原材料,即铁矿石和废钢,目标是生产质量最好的钢铁产品,同时减少二氧化碳排放。铁矿石可采用低碳技术升级。废钢可根据不同的质量标准进行分选,同时优化废钢装料,以生产高品质的钢材。 BB 9涵盖了有助于实现二氧化碳减排的三个基本主题。第一个主题涉及升级低价值废钢和从废钢中回收某些有色金属碎料;第二个主题是材料循环利用,从金属氧化物中回收金属,提高钢铁产量;第三个主题是残渣回收,重点关注残渣在其他工业部门的利用。 BB 10解决了钢铁生产脱碳方面的数字化、循环经济和可持续性要求。这确保了钢铁生产链在新技术和组织边界条件下的可持续生产。在数字化方面,相关活动将确保人工智能和机器学习等最新技术的潜力得到充分利用,为了确保这些技术在工业生产中的经济应用,还将考虑这些技术所需的系统因素。表4 说明了循环经济相关活动与 CSP 路线图 BB 之间的联系。
