近日,国家发展改革委发布《产业结构调整指导目录(2024年本)》(以下简称《目录》),对2019年本进行了修订。《目录》作为一项基础性、综合性产业政策,涉及行业多、涵盖领域广、关注度高、影响面大,在加强和改善宏观调控、引导社会资源流向、促进产业结构调整和优化升级等方面发挥了重要作用。
考虑到当前我国产业发展的内外部环境发生了深刻变化,为深入贯彻党的二十大精神,适应产业发展新形势新任务新要求,加快建设现代化产业体系,国家发展改革委牵头会同相关部门组成的修订工作组,在广泛征求各地方、有关部门、行业协会意见的基础上,修订形成了新版《目录》。
当今世界正经历百年未有之大变局,新一轮科技革命和产业变革深入发展,全球产业链供应链格局面临深刻调整,国民经济发展进入战略机遇和风险挑战并存、不确定难预料因素增多的时期。其中,钢铁行业是国民经济的重要基础产业,是建设现代化强国的重要支撑,是实现绿色低碳发展的重要领域。“十三五”时期,我国钢铁行业深入推进供给侧结构性改革,化解过剩产能取得显著成效,产业结构更加合理,兼并重组、短板产品供给、绿色发展、智能制造、国际合作等方面取得积极进展,有力支撑了经济社会健康发展。“十四五”时期,我国钢铁行业仍然存在产能过剩压力大、产业安全保障能力不足、绿色低碳发展水平有待提升、产业集中度偏低等问题。《目录》修订坚持以习近平新时代中国特色社会主义思想为指导,深入贯彻落实党的二十大精神,以深化供给侧结构性改革为主线,以改革创新为根本动力,充分发挥市场在资源配置中的决定性作用,更好发挥政府作用,加快推进钢铁行业质量变革、效率变革、动力变革,保障产业链供应链安全稳定,促进质量效益全面提升,持续增强钢铁行业核心竞争力,对于钢铁行业高质量发展具有重要意义。
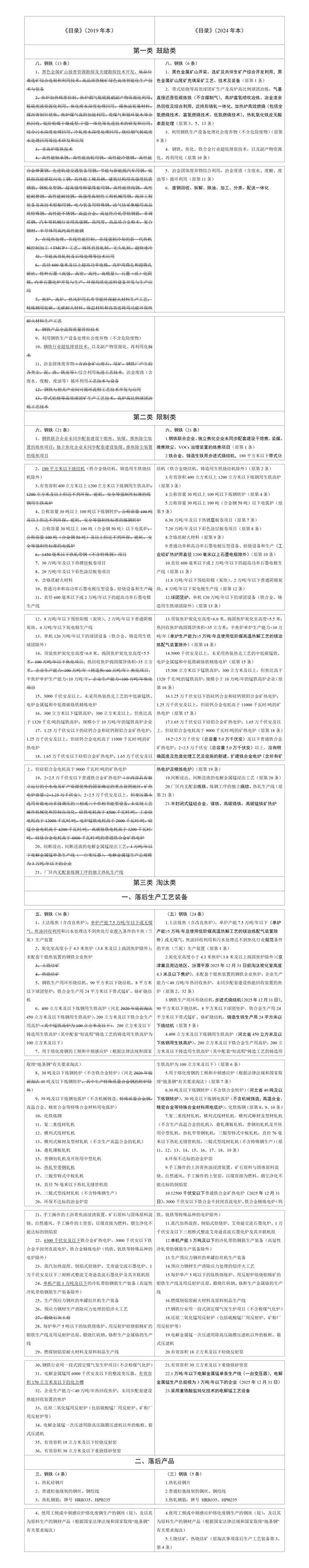
《目录》按照“少而精”的原则,对鼓励类总篇幅进行了压减,对条目进行了归类整合,进一步提高体系化特点和实用性。强化了安全、环保、能耗、质量等领域标准作用,避免简单以生产能力、装备规模等作为新增限制、淘汰类的依据。《目录》中针对钢铁产业的条目共有55条,包括鼓励类6条、限制类21条、淘汰类28条。与上一版2019年本相比,钢铁部分总条目减少19条,鼓励类减少7条、淘汰类减少12条。针对钢铁行业的主要修订内容如下:
鼓励类中,钢铁部分的第1条“黑色金属矿山接替资源勘探及关键勘探技术开发,低品位难选矿综合选别和利用技术,高品质铁精矿绿色高效智能化生产技术与装备”修改为“黑色金属矿山开采、选矿及共伴生矿产综合开发利用,黑色金属矿山尾矿充填采矿工艺、技术及装备”。将鼓励类中2019年版钢铁部分的第3、5、13条整合形成2024版的第2条“带式焙烧等高效球团矿生产及高炉高比例球团冶炼,气基直接还原低碳炼铁(不含煤制气),高炉富氢喷吹冶炼、冶金渣余热回收及综合利用,近终形铸轧一体化,加热炉高效燃烧(包括全氧燃烧技术、富氧燃烧技术、低氮燃烧技术),热轧氧化铁皮无酸表面处理”。
限制类中,钢铁部分的第1条“钢铁联合企业未同步配套建设干熄焦、装煤、推焦除尘装置的炼焦项目;独立焦化企业未同步配套建设装煤、推焦除尘装置的炼焦项目”修改为“钢铁联合企业、独立焦化企业未同步配套建设干熄焦、装煤、推焦除尘、VOCs治理装置的炼焦项目”。第2条中新增了“铁合金、铸造生铁用步进式烧结机”,并将“180平方米以下烧结机”修改为“180平方米以下带式烧结机”。删除了2019年版本限制类钢铁部分的第6条“1450毫米以下热轧带钢(不含特殊钢)项目”。第13条“单机120万吨/年以下的球团设备(铁合金、铸造用生铁球团除外)”中新增了“球团竖炉”。
淘汰类中,新增了“京津冀及周边地区、汾渭平原2025年12月31日前淘汰炭化室高度4.3米及以下焦炉”,“步进式烧结机(2025年12月31日)”,“铸造生铁生产用24平方米以下烧结机”。将淘汰类2019年版钢铁部分的第8、9、10条整合修订为2024版钢铁部分的第6条,“30吨及以下炼钢转炉(不含铁合金转炉)(河北省40吨及以下炼钢转炉),30吨及以下炼钢电弧炉(不含机械铸造,高温合金、精密合金等特殊合金材料用电弧炉),化铁炼钢”。
(一)完整准确理解政策导向
《目录》更新了鼓励类中适应钢铁行业绿色低碳发展方向的新工艺新技术,根据行业发展进一步提高了部分限制类、淘汰类工艺技术的门槛,这与钢铁行业高质量发展的内在要求一脉相承,符合钢铁行业高端化、智能化、绿色化发展的三大主题。钢铁行业应深刻学习理解“补短板、锻长板”,提高产业核心竞争力的政策导向。
(二)加快绿色低碳冶金技术开发
《目录》根据钢铁行业低碳发展需要,首次将气基直接还原低碳炼铁、高炉富氢喷吹冶炼等低碳冶金技术列入鼓励类。钢铁行业应充分发挥各类创新研发平台、龙头企业引领示范作用,加快绿色低碳技术创新,形成一批可复制可推广的技术经验和行业方案,推动全行业联合开展协同降碳行动,构建绿色低碳产业链。
(三)加快资源开发保障原料供应安全
《目录》鼓励类中进一步扩大了铁素资源开发的范围,将“黑色金属矿山开采、选矿及共伴生矿产综合开发利用,黑色金属矿山尾矿充填采矿工艺、技术及装备”列入鼓励类。钢铁行业应加强国内矿山资源开发,积极建设废钢回收、拆解、除油、加工、分类、配送一体化基地,保障铁素资源供应安全。
(四)加快限制类装备升级改造
《目录》中将“独立焦化企业未同步配套建设干熄焦的炼焦项目”“铁合金、铸造生铁用步进式烧结机,180平方米以下带式烧结机”“球团竖炉”等新列入限制类,明确了淘汰类中的生产工艺及退出时间;钢铁行业应按照《目录》确保相关工艺装备限期改造升级或淘汰。
当前,钢铁行业已进入到了深度调整期,新版《目录》的发布和实施一方面将引领钢铁行业转型升级工作,另一方面将倒逼落后技术工艺装备退出。通过两方面发力,扶优汰劣精准施策,持续提升钢铁行业高质量发展水平。
