近年来,以可持续发展与环境、社会和治理(ESG)为代表的绿色低碳发展理念已经得到社会的广泛关注和重视。在环境维度,国外头部钢铁企业争做绿色低碳领域的引领者和践行者,采取了一系列前瞻性的创新措施,将环境影响降至最低,同时积极推动行业乃至国家实现低碳排放,为钢铁行业绿色转型树立了典范。本文综合考虑行业特性、信息易获得性、可借鉴性等,选取5家国外头部钢铁企业,围绕环境维度中的环境管理、应对气候变化以及生物多样性保护3个议题展开讨论,总结他们在ESG环境维度的优秀实践经验,为国内钢铁企业提供参考。
选取的5家国外头部钢铁企业分别是纽柯钢铁公司(简称纽柯)、安赛乐米塔尔集团(简称安米集团)、奥钢联集团(简称奥钢联)、日本制铁集团(简称日本制铁)以及浦项集团(简称浦项)。
国外头部钢铁企业非常重视环境保护,在环保理念、制度标准和管理体系方面比较成熟。
在环保理念方面,国外头部钢铁企业将环保理念融入企业战略、生产和经营,致力于减小对环境的影响(见表1)。
在制度体系方面,国外头部钢铁企业都制定了环境管理政策或原则,为企业提供了明确的环境管理方向和行动指南。例如纽柯从企业运行的环保表现、管理、职责、标准和沟通等方面制定了环境管理政策;奥钢联所有生产基地都严格遵循产品全生命周期管理、优化生产工艺、建立环境管理体系、整合员工个人环保行为以及开放客观的对话机制五大环境原则;日本制铁制定了环境基本方针,包括Eco(生态环保)工艺、Eco产品、Eco解决方案、开发创新技术、保护自然环境、积极开展有助于环境管理关系建设的活动等内容;浦项制定了多层级环境管理政策体系,集团层面制定了环境与能源管理综合指南,各子公司根据业务特点,制定了子公司环境管理政策。这些环境管理政策或原则反映了企业的环保理念,明确了管理职责,为员工行为提供遵循,有助于培养员工的环保责任感,同时也为企业提供了明确的方向和行动举措,为企业保护环境提供了全面的指导和支持。
在管理体系方面,个别企业还开展专项环境审计,对企业环境管理政策的执行、环境管理活动的开展以及环保设施的建设和运行情况进行审查和评估。例如日本制铁建立内部与外部环境审计相结合的环境治理体系,每年总部环境技术与管理部对每个钢厂进行环境专项审计,确保所有环境政策和标准都得到有效执行,降低环境风险;浦项控股也会定期进行内部环境审计。这种专项环境审计有助于企业增强环保意识,加大政策执行力度,持续改进环境管理工作,从而更好地履行环保责任。
随着全球对绿色发展的认识不断提高,钢铁行业面临日益趋紧的能源和环境约束,以及巨大的减碳压力。在此背景下,国外头部钢铁企业进行了碳中和的顶层设计,明确了中长期目标及实施路径或路线图,调整了组织架构和考核指标,围绕自身现有工艺或生产流程实施了一系列减排措施,积极打造低碳品牌,并借助绿色金融工具获得资金支持,加速绿色转型进程。此外,国外头部钢铁企业还注重经验输出和政策参与,从而推动整个行业及所在国家实现脱碳目标和可持续发展。
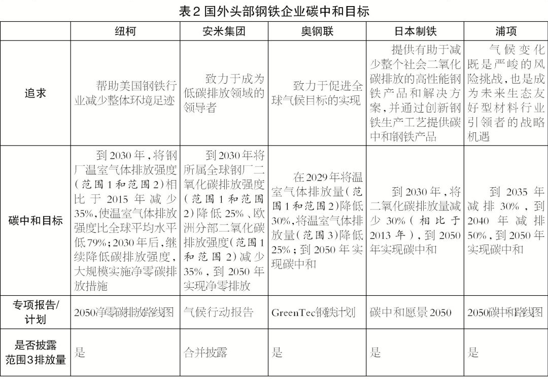
第一,设定碳减排目标。5家国外头部钢铁企业均设定了中期和长期碳减排目标,将气候风险评估及战略纳入整体业务规划,并制订了全面、详细的减排路径,助力实现碳中和目标。5家国外头部钢铁企业碳中和目标如表2所示。
第二,建立应对气候管理体系。应对气候变化对企业而言是较新的课题。为确保碳中和目标有序推进,国外头部钢铁企业调整组织架构,或在原有职责基础上增加气候治理相关职责,或增设委员会及相关部门作为决策层和执行层,为应对气候变化提供了有力的组织支撑。例如纽柯建立了由董事会—治理和提名委员会—商业服务执行副总裁兼总法律顾问构成的多层级管理结构,在原有职责上加入温室气体排放相关议题的管理、气候相关风险和机遇的评估等;安米集团设立气候变化小组和可持续发展委员会,负责气候相关活动和制订应对气候变化战略;日本制铁在集团总部层面设立绿色转型发展委员会,负责审议与推进碳中和有关的重要事项;浦项于2022年组建碳中和委员会,成立低碳钢铁技术研发中心和未来技术研究院等作为技术支撑,确保有组织地实施碳中和路线图。
除了重组组织架构应对气候变化外,国外头部钢铁企业还调整了考核指标、投资决策因素。例如,安米集团将减少碳排放的进展纳入高管薪酬考核中,同时,将对碳排放的影响纳入每个重大项目投资决策中。浦项控股也将ESG审查清单纳入所有投资的评估流程(包括对碳排放的考虑),还建立了内部碳定价系统,在投资决策中反映碳价格,从而考虑碳成本带来的潜在风险。国外头部钢铁企业在应对气候变化方面采取了积极主动的态度和方式,在绩效考核时增设碳排放等相关指标,在投资决策时将碳排放作为重要考量因素,鼓励和引导管理层主动作为,推动企业绿色转型。
第三,减排举措。为实现碳中和,国外头部钢铁企业的减排举措有如下5项:
一是提高能源使用效率和扩大可再生能源的使用。纽柯通过虚拟购电协议(VPPA)的形式签订电力承购协议,支持美国开发新的太阳能和风能项目;浦项优化过时和低效率发电设备、引入高效发电设备、实时监控技术,并探索与可再生能源发电企业签订购电协议(PPA)。
二是实现从长流程炼钢向短流程炼钢的转变。2022年,日本制铁濑户内钢厂广畑厂区新电炉开始商业化生产,同时,日本制铁还在开发大型电炉制造高等级钢技术。在氢基炼钢技术商业化之前,浦项钢铁也将引进电炉作为过渡。
三是开发低碳冶金技术。例如,奥钢联与普锐特冶金技术公司合作,研究基于Hyfor(氢基粉矿还原)技术的气候友好型生铁生产新工艺路线。日本制铁开发高炉氢还原和利用氢气制造还原铁技术。从中期来看,浦项将以其拥有的FINEX流化床反应装置为基础开发HyREX(基于流化床反应的氢还原铁)技术。浦项计划2026年建成HyREX设施,在2030年之前完成HyREX技术的商业化,到2050年将浦项厂和光阳厂全部转换为采用HyREX技术。
四是积极参与碳捕集、利用与封存(CCUS)项目的研究及建设。例如纽柯与大学及上游企业合作,开发碳捕集系统,研究CCS(碳捕捉和储存)项目;2022年,安米集团在根特建成欧洲钢铁行业首个智能碳CCU项目;日本制铁参与日本金属与能源安全组织开展的3个先进CCS项目,旗下的新日铁工程公司已将ESCAPTM(节能CO2化学吸收工艺)的技术进行商业化,此外,日本制铁还和伊藤忠以CCUS为目的开展海上运输可行性研究,并研究包括钢厂在内的各种大型排放源的二氧化碳运输商业模式,以实现二氧化碳捕集和运输;CCUS也是浦项钢铁在净零碳排放中期计划的桥梁技术之一。
五是加强环保能源的投资,并投资清洁能源企业、减排技术公司。例如,纽柯投资创立NuScale Power公司,以开发小型模块化核反应堆技术,投资初创公司Electra,开发不产生二氧化碳的工艺。安米集团设立XCarb™创新基金,向开发突破性钢铁技术的公司投资,加速钢铁行业向碳中和钢铁生产转型。浦项加强投资环保能源,未来3年将投资3.8万亿韩元用于天然气勘探与开采、液化天然气基础设施建设、发电和环保能源领域。
综上,国外头部钢铁企业在碳中和路径图指引下,通过提高能源使用效率,加强可再生能源使用,以及探索电炉炼钢、低碳冶金、CCUS等技术路径,并加大对环保能源、清洁能源企业、减排技术开发公司的投资,稳步、按计划降低碳排放,推动实现碳中和目标。
第四,绿色产品品牌。国外头部钢铁企业积极开发环境友好型产品和服务,降低钢铁产品全生命周期的碳排放。纽柯、安米集团、日本制铁以及浦项控股都推出了低碳和零碳钢铁产品品牌,提供有助于减少碳排放的高性能钢铁产品和解决方案(见表3)。
第五,绿色金融。日本制铁和浦项控股积极利用绿色金融工具。例如,2022财年,日本制铁发行500亿日元绿色债券用于“环保汽车驱动电机中使用的无取向电工钢板的生产设施、研发费用和其他相关支出”。浦项控股于2021年首次发行以欧元计价的可转换绿色债券(11亿欧元)用于可充电电池材料业务,吸引了众多ESG投资者的关注。通过利用绿色债券和可转换绿色债券等绿色金融工具,企业不仅可以获得稳定低成本、长期限的资金用于绿色转型和减碳,还能够吸引更多关注环保和社会责任的投资者。
第六,助力行业及产业链实现碳中和。国外头部钢铁企业不仅积极推动自身碳减排,还将推动整个钢铁行业和上下游的碳减排视为己任。他们通过积极输出先进降碳经验、创造低碳排放钢铁标准引导市场、为客户提供减排解决方案等举措,助力全球钢铁及上下游产业链朝着低碳方向发展。例如日本制铁通过联席会议、根据各个国家和地区适合的技术提供定制化的技术清单、对钢厂进行节能评估等方式,积极参与跨国项目,分享节能、环保经验,输出先进的节能技术。安米集团发布了低碳排放钢铁标准的概念,帮助激励全球钢铁行业实现低碳排放,并支持创造低碳和净零碳排放钢铁产品的市场需求。纽柯工业回收组通过与客户合作,将废钢从制造厂直接运回纽柯钢厂,实现废钢闭环回收循环,帮助客户减少温室气体排放,提高价值链所有参与者的资源效率。
此外,国外头部钢铁企业积极参与或推动政策制定,为钢铁行业以及所在国绿色发展做出了积极贡献。例如安米集团与气候相关金融中心(CCAF)共同制定了可持续钢铁原则(SSP);日本制铁为日本政府制定应对气候变化与保持和提高产业国际竞争力相结合的一揽子政策建言献策。
国外头部钢铁企业重视保护生物多样性。例如,日本制铁加入日本“30×30”生物多样性联盟,通过参与促进陆地生态环境、海洋地区环境改善等活动,促进实现“30×30”生物多样性保护目标;浦项针对每个钢厂的地理位置和独特特征制定差异化的生物多样性管理方法。
除了高度重视外,国外头部钢铁企业在保护生物多样性方面采取了切实可行的措施,但侧重点略有区别。安米集团侧重于对保护区生物多样性的保护,遵循国际行业标准妥善管理对生物多样性的不利影响,例如安米集团利比里亚公司扩大对东宁巴自然保护区的支持,提供监视和巡逻以及护林员培训等额外的技术和后勤支持。日本制铁和浦项由于地理位置因素,非常重视保护海洋生态系统,如日本制铁开发了钢铁渣产品VivaryTM Unit,以钢铁渣和废木材碎片发酵而成的腐殖土为原料,可为海洋提供铁分,修复海洋环境;浦项开发了Triton创新解决方案,以钢渣为原料制造人工海藻,促进更健康的海洋生态系统。
此外,国外头部钢铁企业还结合自身生产情况,保护生物多样性。例如,日本制铁的钢渣用于水稻种植、旱地耕作和牧草的肥料,有助于恢复稻田,恢复鸟类、青蛙和其他生物的栖息地。这不仅降低了钢渣的处理成本和环境负担,还通过钢渣再利用作为有机肥料,改善了土壤质量,提高了作物的产量。同时,这也为当地社区提供了可持续的农业资源,促进了生态系统的恢复和生物多样性的保护。这种可持续发展的模式,将生产活动与环境保护相结合,实现了经济和生态的共赢。
在环境问题日益严峻的当下,低碳和可持续发展已成为全球各行各业共同的挑战和追求,需要产业链携手攻坚。目前,国外主要钢铁企业在环境管理、应对气候变化和生物多样性保护等方面采取了一系列创新和前瞻性的措施。
这些企业不仅关注自身运行对环境的影响,还积极推动整个行业、上下游产业乃至所在国家绿色转型。他们围绕碳减排目标制订了碳中和路径图,以制度为保障、以技术创新为抓手推动碳减排,积极打造低碳品牌服务下游产业,践行企业环境责任,加速绿色转型进程。同时,他们还与其他企业、政府和国际组织合作,共同应对气候变化,并推动全球钢铁行业、上下游以及所在国家的绿色发展。
在生物多样性保护方面,这些企业也发挥了积极作用。他们不仅关注自身生产活动对生物多样性的影响,还通过投资和合作等方式支持保护项目,促进生态系统的平衡和可持续发展。
