2026年04月09日

星期四

新闻动态
联系我们
江苏省钢铁行业协会
协会地址 : 南京市御道街58-2号 明御大厦703室
咨询热线 : 025-84490768、84487588
协会传真 : 025-84487588、84490768
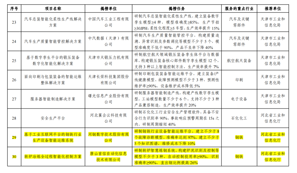
涉及多个钢铁项目!2023年度智能制造系统解决方案揭榜挂帅项目名单公布!

2024-01-22 14:03:42

来源:工信部

浏览353

图片

为全面贯彻党的二十大精神,工业和信息化部按照全国新型工业化推进大会部署要求,落实《“十四五”智能制造发展规划》,加快提升智能制造供给能力,经地方推荐、专家评审、社会公示等程序,遴选出161个智能制造系统解决方案揭榜挂帅项目(名单见附件),其中11项钢铁项目上榜。

图片
图片
图片
图片
图片
图片
图片
图片
图片
图片
图片
图片
图片
图片
图片
图片
图片
图片
图片
图片
图片