2026年04月21日

星期二

现代冶金(南京)研究院
联系我们
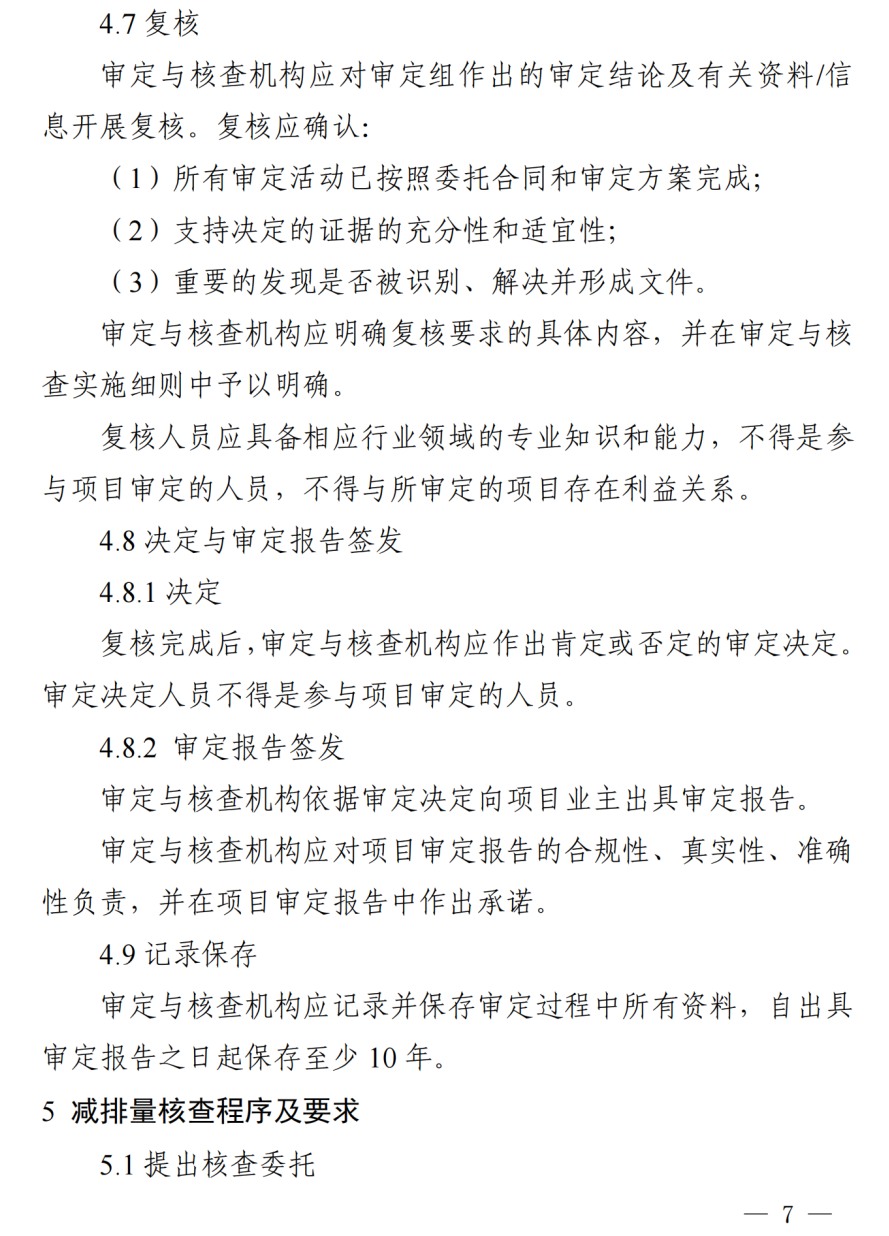
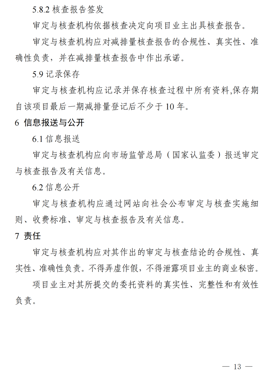
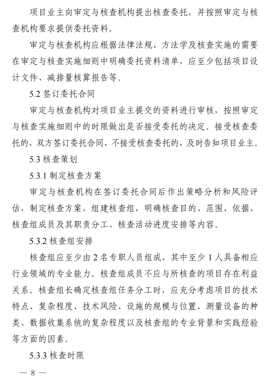
江苏省钢铁行业协会
协会地址 : 南京市御道街58-2号 明御大厦703室
咨询热线 : 025-84490768、84487588
协会传真 : 025-84487588、84490768
重磅!市场监管总局发布《温室气体自愿减排项目审定与减排量核查实施规则》

2023-12-28 16:34:56

来源:世界金属导报

浏览196

文件发布

图片
图片

为规范温室气体自愿减排项目审定与减排量核查活动,根据《温室气体自愿减排交易管理办法(试行)》(生态环境部 市场监管总局令第31号),经商生态环境部,制定了《温室气体自愿减排项目审定与减排量核查实施规则》,现予公告,自发布之日起施行。


市场监管总局

 2023年12月25日

图片

图片
图片
图片
图片
图片
图片
图片
图片
图片
图片
图片
图片
图片
图片