2026年04月19日

星期日

现代冶金(南京)研究院
联系我们
江苏省钢铁行业协会
协会地址 : 南京市御道街58-2号 明御大厦703室
咨询热线 : 025-84490768、84487588
协会传真 : 025-84487588、84490768
官宣名单!12家钢企揭榜智能制造示范工厂!25家钢企34个场景上榜优秀场景!

2023-12-06 17:16:40

来源:世界金属导报

浏览461

工业和信息化部
国家发展和改革委员会
财政部
国务院国有资产监督管理委员会
国家市场监督管理总局
公告


2023年    第30号

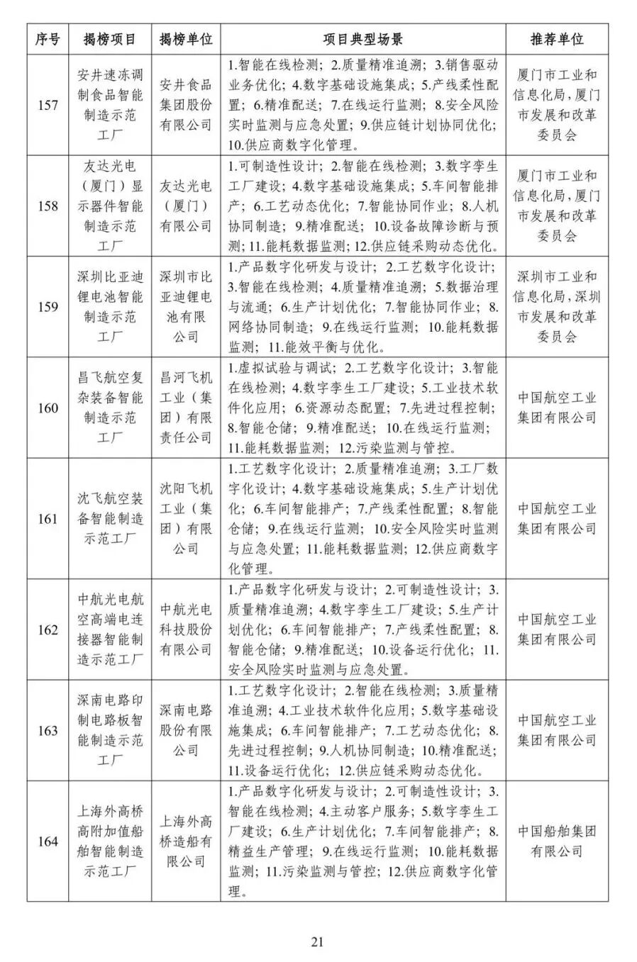
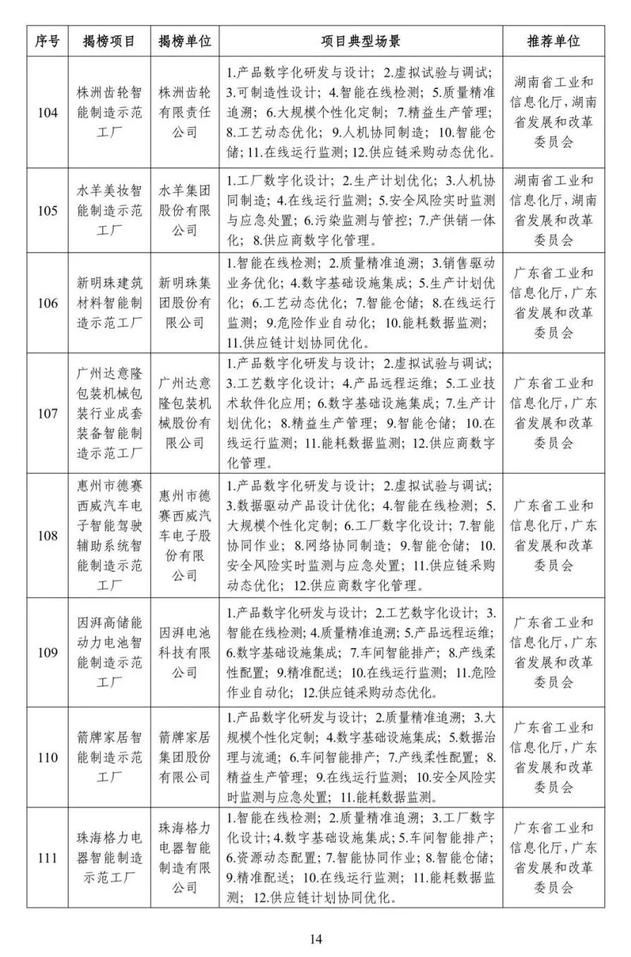
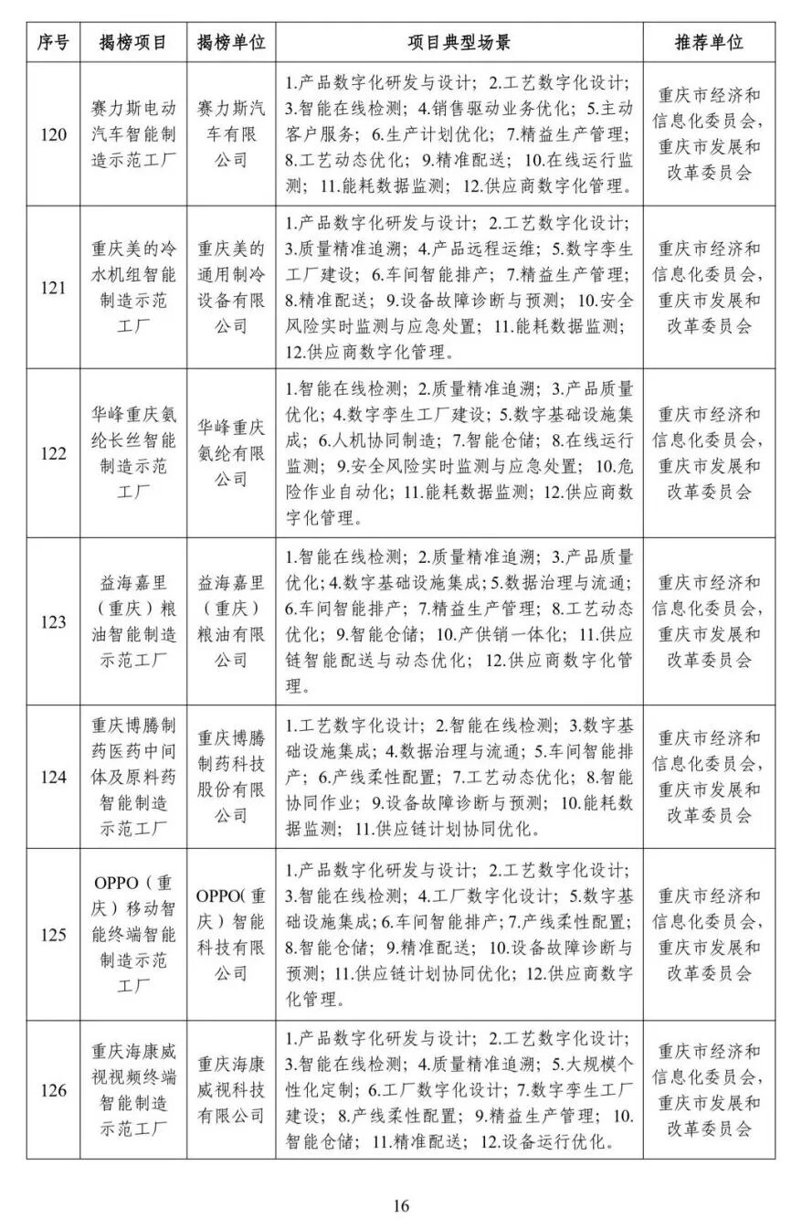
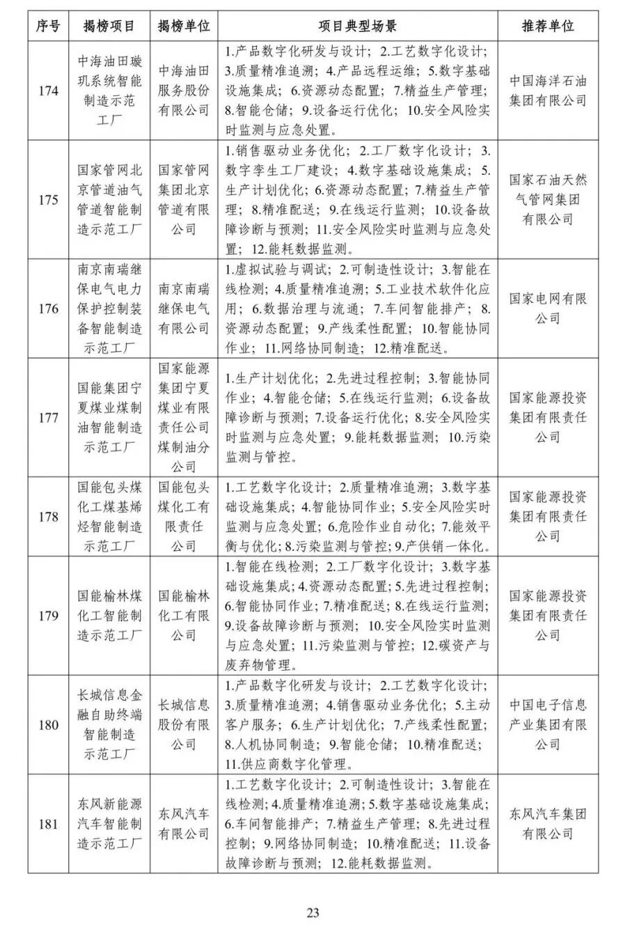
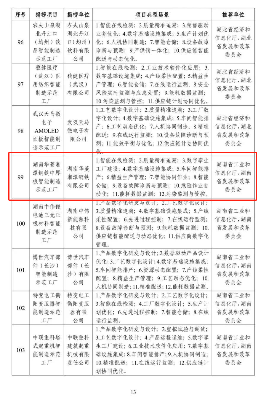
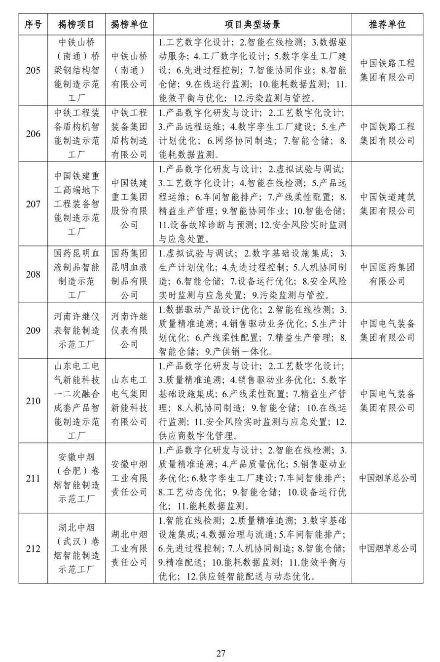
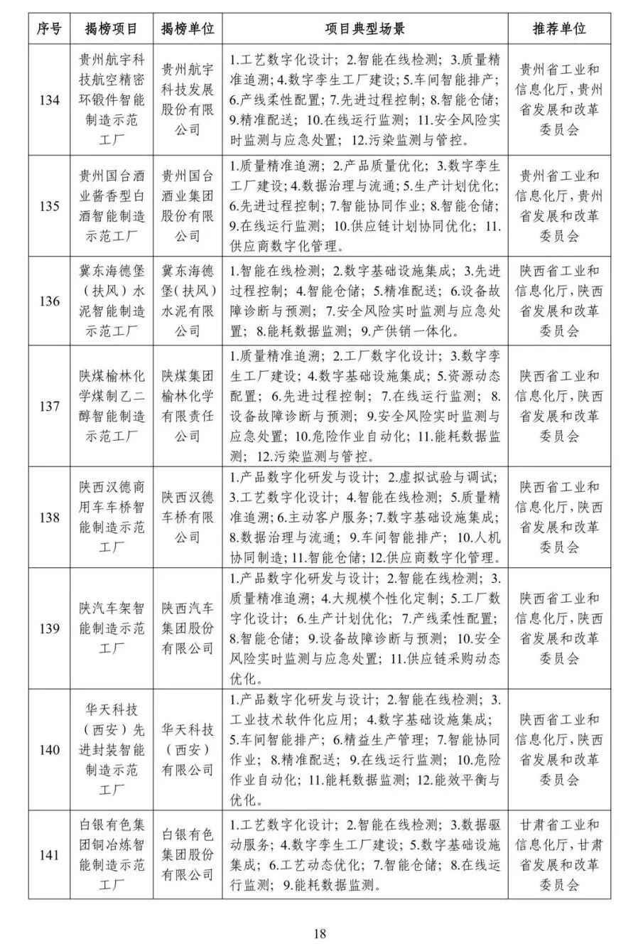
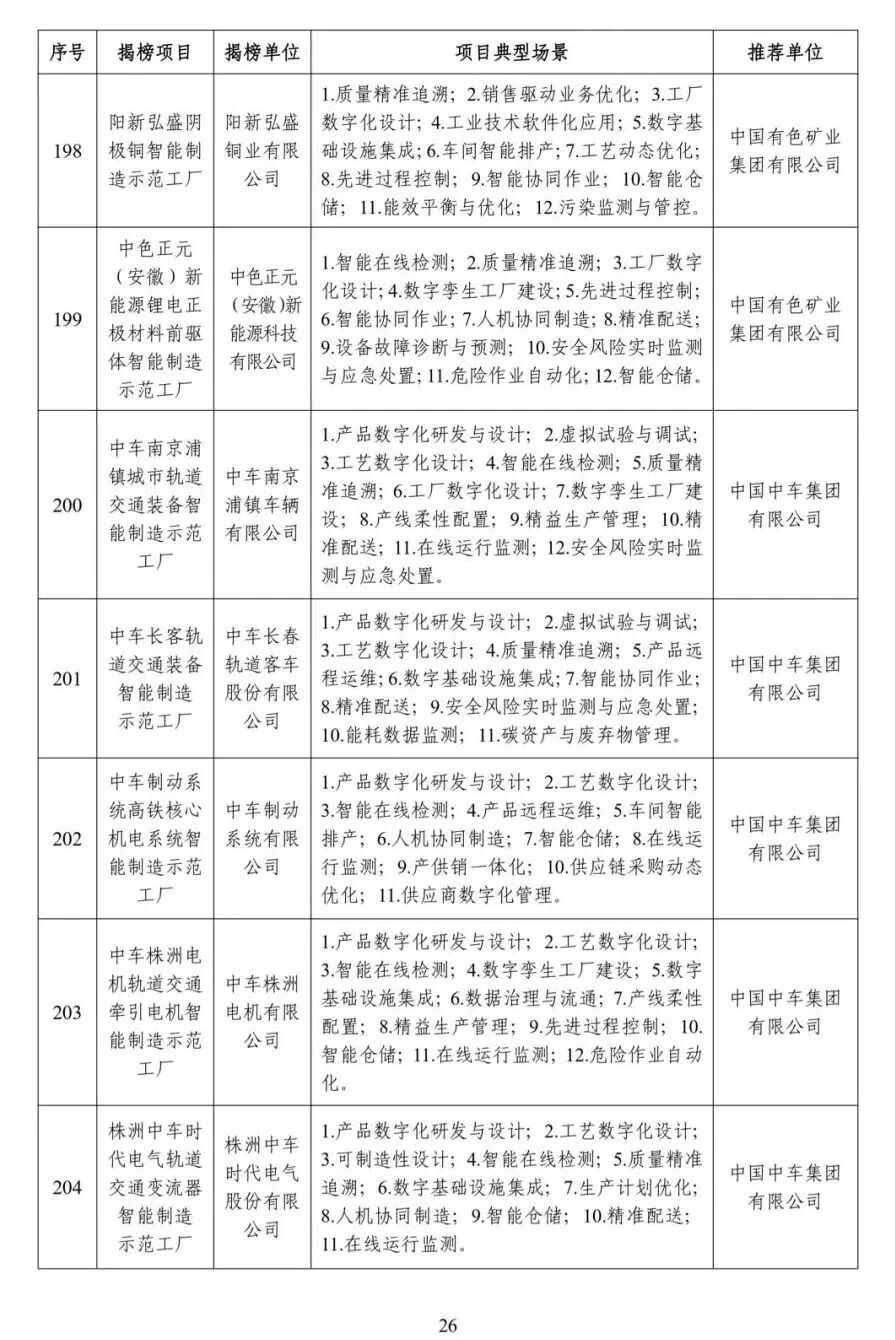
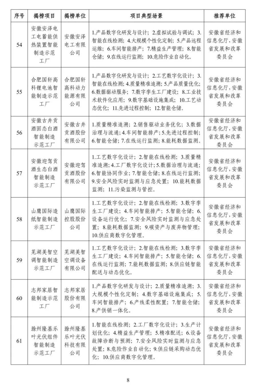
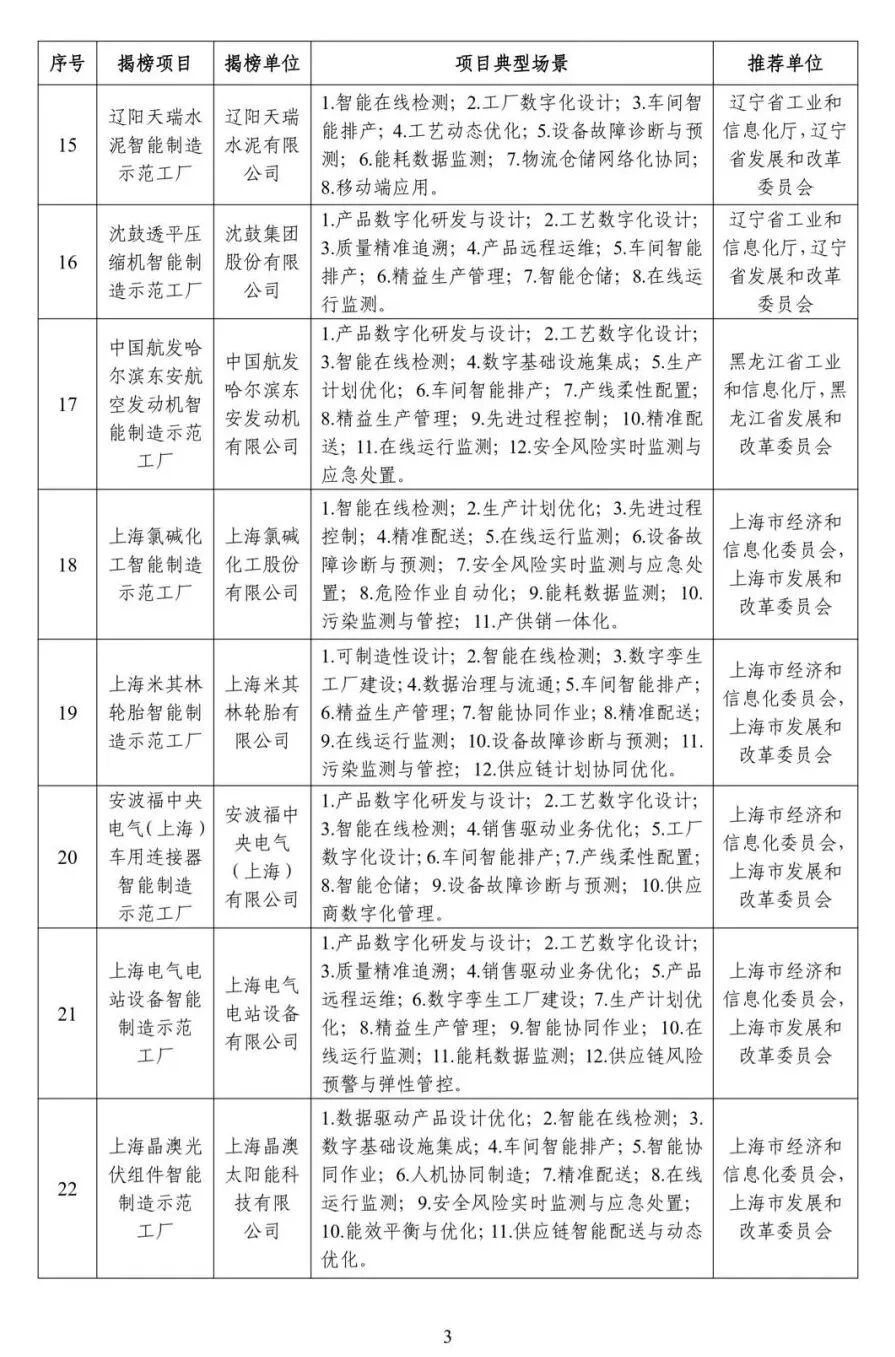
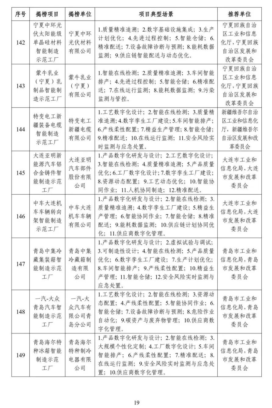
为贯彻落实《“十四五”智能制造发展规划》,经省级有关部门和中央企业推荐、专家评审、网上公示等程序,现将2023年度智能制造示范工厂揭榜单位和优秀场景名单予以公告。

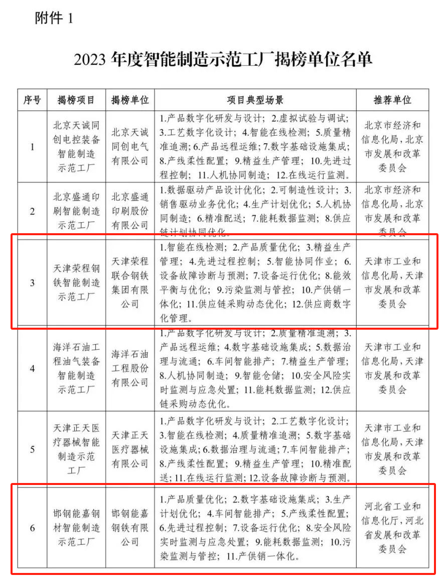
其中,12家钢企上榜2023年度智能制造示范工厂:

图片


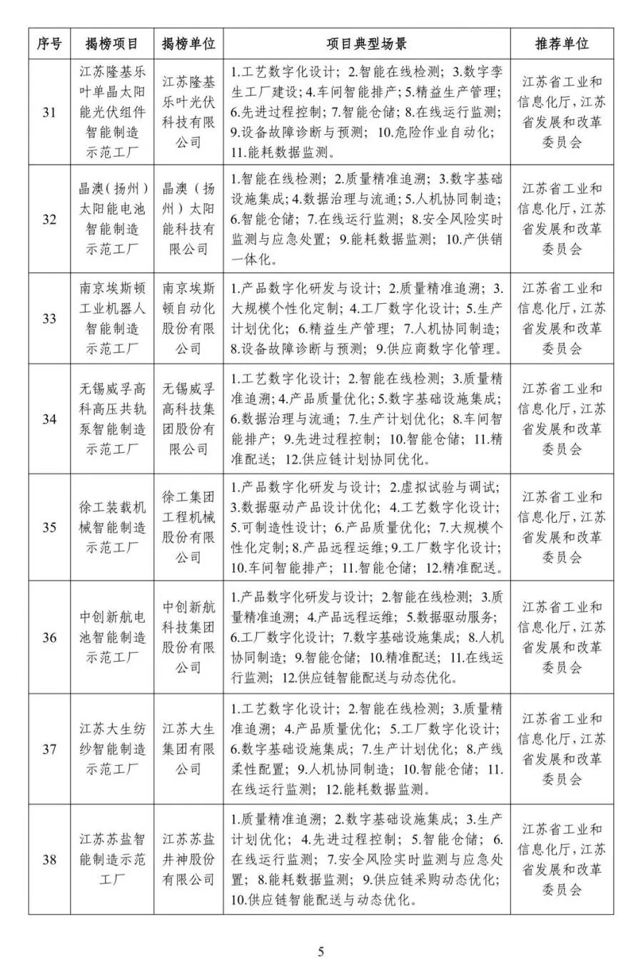
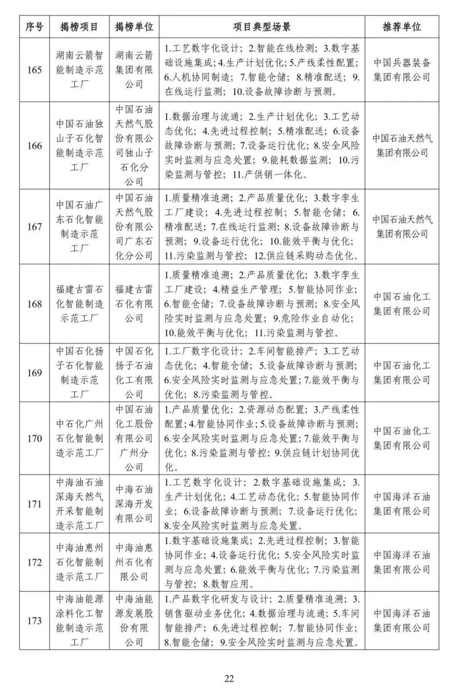
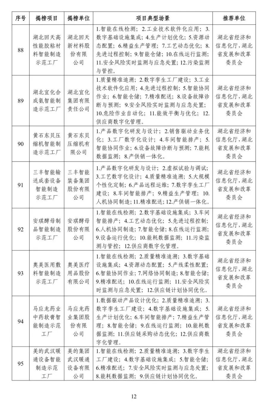
25家钢企共34个场景上榜2023年度智能制造优秀场景:

图片


附件:
1. 2023年度智能制造示范工厂揭榜单位名单
2. 2023年度智能制造优秀场景名单

工业和信息化部
国家发展和改革委员会
财政部
国务院国有资产监督管理委员会
国家市场监督管理总局
2023年11月24日



图片

图片

图片

图片

图片
图片

图片

图片
图片
图片

图片

图片

图片

图片
图片
图片

图片

图片
图片
图片
图片
图片
图片

图片

图片
图片
图片

图片

图片

图片

图片

图片
图片

图片

图片

图片

图片

图片

图片
图片
图片

图片

图片

图片

图片

图片

图片

图片

图片

图片

图片
图片
图片
图片

图片

图片
图片