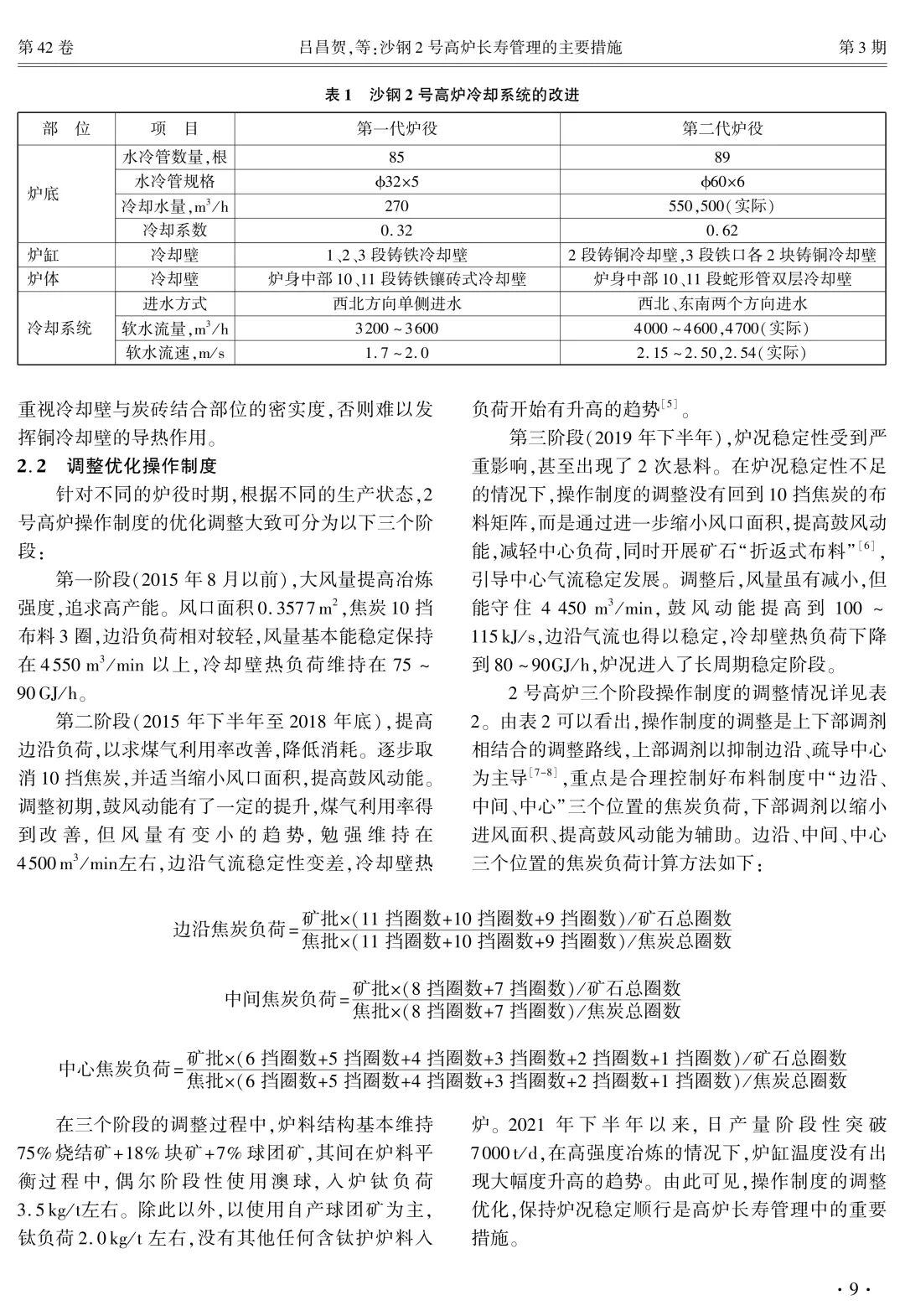
摘 要:沙钢2号高炉第二代炉役已连续高强度生产近10年,炉缸热电偶温度虽有波动,但总体保持在安全受控范围内,产能及相关消耗指标较好,炉缸侵蚀也处于稳定状态,长寿管理取得明显成效。2号高炉长寿管理的主要措施是:①改进炉缸炉底耐材砌筑结构及冷却系统;②调整优化操作制度;③建立合理的炉体管理制度;④改善原燃料质量;⑤加强炉前铁口维护工作。认为,高炉长寿管理是一项综合型的长期系统管理工作,2号高炉建立的正常生产、经济性护炉和强化补炉护炉等炉体管理制度,是实现高炉安全长寿、高效稳定生产的关键。 关键词:高炉;炉缸;长寿;操作制度;炉体管理制度
