公示期:2023年5月18日至2023年5月27日
联系邮箱:jyzjz@samr.gov.cn
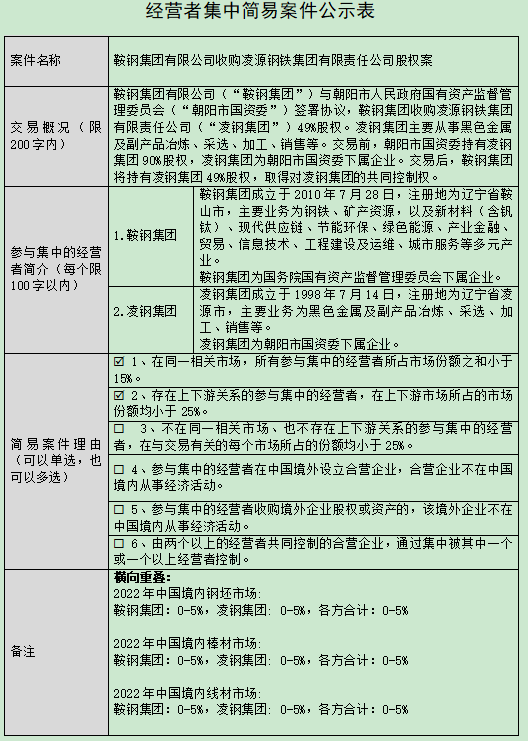
附件:鞍钢集团有限公司收购凌源钢铁集团有限责任公司股权案


2026年04月06日
星期一
会员登录|
注册会员
2023-05-22 13:52:34
来源:北京市市场监督管理局
浏览390次
公示期:2023年5月18日至2023年5月27日
联系邮箱:jyzjz@samr.gov.cn
附件:鞍钢集团有限公司收购凌源钢铁集团有限责任公司股权案

