2026年05月12日

星期二

公共服务
联系我们
江苏省钢铁行业协会
协会地址 : 南京市御道街58-2号 明御大厦703室
咨询热线 : 025-84490768、84487588
协会传真 : 025-84487588、84490768
标准发布 | 工业和信息化部行业标准发布公告(2025年第19号)

2025-09-11 08:45:02

来源:钢铁标准网

浏览511

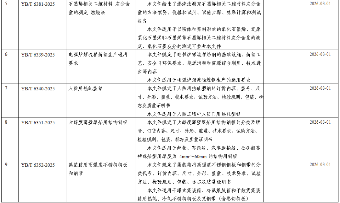
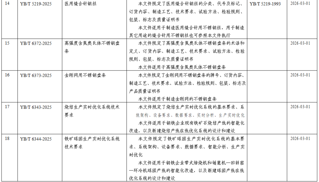
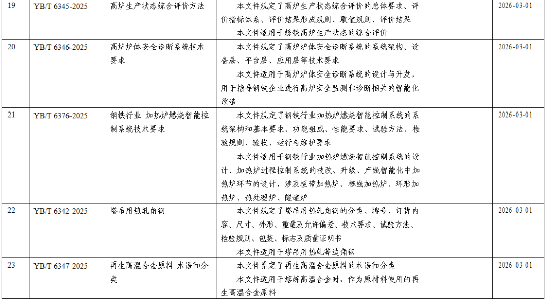
近日,工业和信息化部批准发布418项行业标准,其中黑色冶金行业标准42项,通知及具体标准如下。

图片
图片
图片
图片
图片
图片
图片
图片
图片
图片
图片