自《巴黎协定》签署以来,环境问题备受关注。在汽车行业中,实现碳中和和循环经济的行动正迅速推进,尤其是向电动汽车转型以减少温室气体排放、提高燃油效率的趋势显著,这将对车身、电池、动力系统和底盘等部件的结构设计、材料选择及制造工艺产生重大影响。从循环经济的角度来看,回收技术和易拆解性等问题也备受关注。为满足这些新需求以及持续应对提高汽车燃油效率和安全性等挑战,神户制钢一直在开发独特的材料、设备和技术。本文除了展示这些独特的材料、设备和技术之外,还介绍了通过利用在不同业务领域的经验而投入实际应用的低碳排放材料和可再生能源供应系统等创新成果。
自2018年起,世界各国纷纷提出实现碳中和(Carbon Neutral,以下简称CN)的目标。在各行业中,运输行业(汽车)的CO2排放量较大,因此,减少其CO2排放迫在眉睫,这也导致了环境监管的日益严格。在主要国家,通过CAFE标准(企业平均燃油经济性标准)和GHG(温室气体)法规来判定每年的燃油经济性达标情况。此外,中国和美国除了实施燃油经济性标准外,还强制要求销售和生产BEV(纯电动汽车)、PHEV(插电式混合动力汽车)、FCEV(燃料电池电动汽车)等车型。在欧洲,不仅对行驶中的燃油经济性进行限制,还有可能考虑通过LCA(全生命周期评估)对从原材料开采到报废汽车回收的整个生命周期的环境负荷进行限制。与CN相关的另一新变化是,为实现循环经济(Circular Economy,以下简称CE)而开展的行动也在加速,这对汽车行业产生了巨大影响。在欧洲,为提高从汽车设计到报废汽车回收的循环性,相关报废汽车的法规正在修订,2023年已发布法规提案,其对未来其他地区和汽车行业的影响备受关注。
在全球推进实现CN和CE的进程中,各主要汽车制造商纷纷设定了CN达成目标和电动化目标的计划。此前,BEV的销量迅速增长,但由于电池等电动化成本导致车辆价格高昂,以及充电基础设施不完善等问题,其增长势头已有所放缓。
为应对汽车行业的环境变化(图1),神户制钢持续研发新产品和新技术。
1汽车用产品、设备、技术 神户制钢不仅生产钢铁材料,也生产铝、铜、钛等有色金属材料,还将其作为汽车用的主要原材料和半成品。同时,公司还涉足焊接、机械等多个业务领域,生产汽车制造所需的产品和设备。此外,为帮助客户有效利用这些多样的产品,公司提供先进的解决方案和评估技术,助力解决客户遇到的问题。并且长期制造和销售高性能的报废汽车拆解机,认为其在未来的循环经济活动中将发挥重要作用。
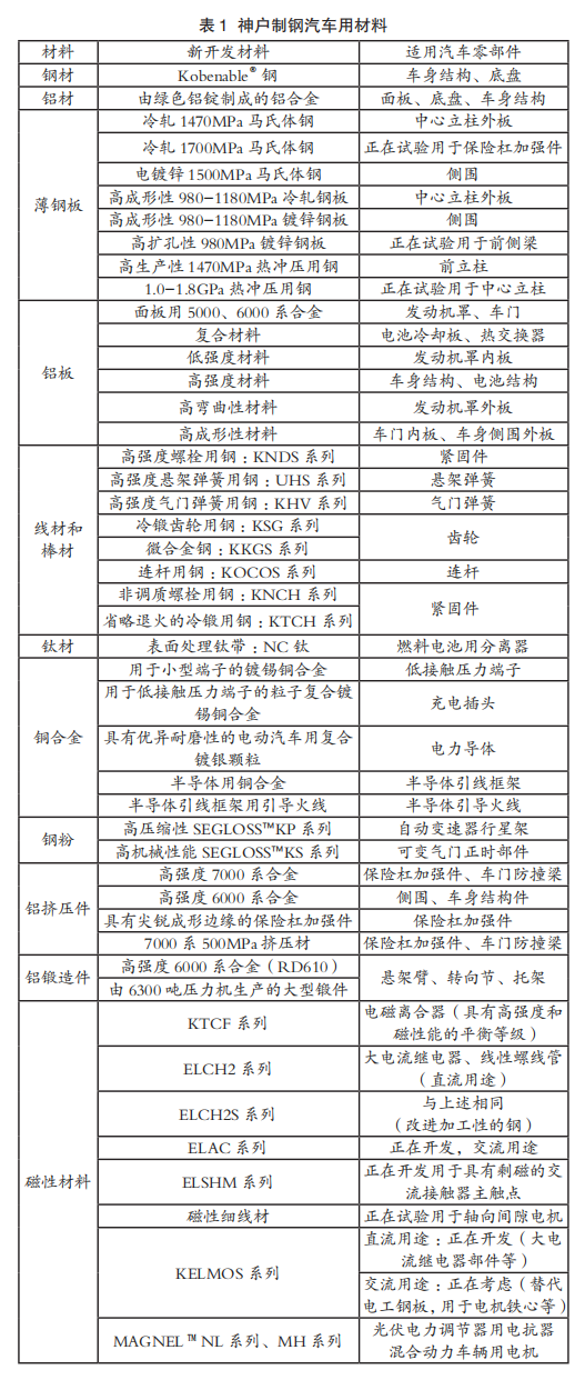
2汽车零部件用的原材料与半成品 神户制钢生产用于汽车零部件的多种原材料,包括薄钢板、铝板、棒线材、铜板、铁粉、钛材、焊接材料等。近年来,为了响应汽车电动化的新需求,公司正在扩大磁性材料的产品阵容。 在半成品方面,公司生产铝挤压件、铝锻件、铜合金(如引线框架等)。表1展示了这些面向汽车零部件的产品系列及其应用示例,以下将分别介绍这些产品的特点。 2.1低CO2排放材料 为了减少汽车制造过程中Scope3的CO2排放,神户制钢开始提供低碳原材料。公司工程部门利用MIDREX技术制造的直接还原铁,减少了高炉还原过程中的CO2排放量,由此生产的Kobenable®钢材首先在轻型车身上实现了应用。随后,该钢材也被应用于量产车型,并且采用绿色铝锭制造的低碳铝合金汽车零部件也已投入实际使用。 2.2薄钢板 在主要用于车门、车身覆盖件和骨架部件的高强度钢(HSS)方面,神户制钢拥有多种特色产品。例如,利用快速冷却(水淬火)设备生产的马氏体单一组织型高强度钢,具有高屈服强度和优异的弯曲性能;通过引入残余γ相、细化和均匀化组织,生产出高强度且延性、扩孔性能优异的高强度钢;还生产出具有高淬透性,能够缩短模具内冷却时间(提高生产率)的热冲压用钢板等。 2.3铝板 在汽车面板用材方面,具有美观表面质量和高烤漆硬化性的6000系外板用铝板,以及加工性良好的5000系面板用材是神户制钢的主打产品。此外,复合板材除了用于传统的热交换器外,近年来在BEV车载电池的冷却管道方面也开拓了新的应用领域。通过为传统的面板产品赋予新的特性,如通过降低强度实现行人保护、通过高强度实现轻量化、通过高弯曲和高成形性实现高设计性和复杂形状等,此类产品在面板和结构部件领域的应用正在不断扩大。 2.4棒线材 汽车用棒线材主要用于紧固部件、各种弹簧、齿轮、发动机部件等。高强度螺栓用钢KNDS系列,通过利用合金元素的析出硬化提高回火软化抗力,具有优异的抗延迟断裂性能。 高强度悬架弹簧用钢UHS系列改善了强度、韧性和耐腐蚀性,提高了弹簧的设计应力。高强度气门弹簧用钢KHV系列,通过应用非金属夹杂物净化技术和弹簧表面改性技术,延长了弹簧的疲劳寿命。高强度齿轮用钢KKG系列,通过提高齿轮齿根的疲劳强度,有助于实现部件的小型化和提高齿轮的耐久性。 冷锻齿轮用钢KSG系列,通过省略锻造前的软化退火,减少了部件制造过程中的排放和制造成本。连杆用钢KOCOS系列,具有0.2%屈服强度为500MPa、700MPa、800MPa、900MPa四个等级,通过省略调质处理,减少了部件制造过程中的CO2排放并降低了制造成本。冷锻用省略退火钢KTCH系列,可以省略锻造前的球化退火。此外,非调质螺栓用钢KNCH系列除了省略退火外,还可省略调质处理,能够减少二次加工过程和螺栓制造过程中的CO2排放。 2.5钛材 NC钛(NC Titanium)是“纳米碳复合涂层钛(Nano-Carbon composite coat Titanium)”的简称,作为汽车用聚合物电解质膜燃料电池的双极板材料,已被开发并投入实际应用。其特点是将纳米级的导电碳粒子分散在高耐腐蚀性的氧化钛中形成涂层,涂覆在钛材表面,从而兼顾了双极板所需的表面导电性和耐腐蚀性。 2.6铜板 随着汽车电动化,电子部件中用于汽车端子和连接器的铜合金需求增加。公司通过合理的合金设计,生产出具有优异导电性和抗应力松弛性能的产品,并拥有提高接触可靠性的表面处理技术。此外,公司还提供面向半导体和充电插头等用途的产品。 2.7铁粉 公司充分发挥粉末冶金的特点,生产出能够以低成本制造高强度、大型、复杂形状烧结部件的防止石墨偏析铁粉,该铁粉主要应用于自动变速器行星架(AT Planetary Carrier)和可变气门正时(Valuable Valve Timing,VVT)等部件。 2.8铝挤压件 公司将高强度、耐压溃性和耐应力腐蚀开裂性(耐SCC性)优异的7000系挤压材应用于汽车保险杠加强件、车门防撞梁、车架等部件。由于汽车内部空间有限,需要对部件进行从端部到中央的较大压扁加工,而室温下加工这种保险杠加强件会产生裂纹,因此,其特点是在受控温度范围内进行压扁加工制造。此外,随着未来汽车向BEV转型,为实现车辆减重和确保侧面碰撞性能,铝挤压型材在电池包框架和车身骨架部件中的应用正在不断扩大。 2.9铝锻造悬架部件 公司通过自主开发的合金设计和大型机械压力机,提供具有特色的产品。在合金开发方面,通过重新审视从材料成分、铸棒制造到锻造、热处理等整个工艺过程的条件,实现了材料的高强度化和悬架部件的轻量化。与此同时,利用大型6300吨级冲压机的多模腔配置实现单冲程连续锻造技术,以及基于结构分析的提案型产品开发体制,能够广泛满足从中型到大型部件的多样化需求。 2.10磁性材料 随着汽车电动化,电动驱动桥等相关部件和电子控制部件的需求不断扩大。为满足多种应用场景,公司在棒线材、薄板和铁粉等产品中开发了磁性材料产品系列。在棒线材和薄板方面,充分发挥纯铁系材料的特性,有助于提高电动化控制部件的性能,并通过小型化降低成本以及省略热处理等。目前,正将棒线材商品化过程中获得的经验应用于薄板领域,进一步扩充产品范围。在磁性材料铁粉方面,有表面涂覆绝缘涂层的压粉磁芯用铁粉。具有低铁损特性的高频用MH系列,已被应用于电力转换电路的电抗器;低频用ML系列有望应用于电机领域。 2.11支撑汽车用原材料、半成品产品化的基础技术 为了制造出多种多样的汽车用产品,并向客户提供值得信赖的产品,公司以多种基础技术作为支撑,表2介绍了一些典型示例。 棒线材中的弹簧钢、螺栓用钢,薄板中的高强度钢,铝板中的面板材,铝挤压件和铝锻造件中的悬架材,以及铜合金等产品,为实现轻量化都在不断提高强度。不过,为了兼顾与强度相悖的性能,如成形性、碰撞性能、耐氢脆性等,金属组织控制技术至关重要。 此外,从其他角度来看,为提高疲劳特性的夹杂物控制技术、能够对金属组织进行原子级解析的物理分析解析技术、为确保高强度材料可靠性的控制腐蚀导致的氢侵入、合理评估氢脆的技术,以及金属表面控制技术等也被相继开发出来,为提高产品质量做出了贡献。近年来,这些基础技术不仅应用于结构材料,也在向功能材料领域拓展。例如,通过严格控制微量杂质来确保良好磁性能的电磁纯铁钢板,以及上述介绍的NC钛等都是典型例子。 为了更好地推广磁性材料(棒线材、铁粉、薄板)的应用,公司正在不断提升电机、电磁阀、继电器等电磁部件的设计试制和解析技术。
3汽车制造用的产品、设备 公司拥有焊接、机械、工程等多个业务部门,这些部门为汽车制造提供不可或缺的产品和制造设备。表3展示了一些代表性的产品和设备。 3.1焊接材料 公司最近开发的汽车用焊接材料中,有适用于保险杠等超高强度钢部件接合的焊丝,以及能够提高电泳涂装部件焊接部位防锈性能的焊丝。 3.2机械相关设备 机械事业部门提供独特的汽车零部件制造设备。FlexformTM是一种高液压钣金压力机,由于能够实现复杂成形且无需上模,因此可以降低模具成本并缩短交货时间,适用于零部件试制和小批量生产。WIP是一种温等静压设备,在对水等液体压力介质进行加热的同时,能够对粉末施加100MPa以上的各向同性压力进行成形,可用于全固态电池中活性物质与固体电解质的接合界面形成等。 公司还提供性能更优的压力机模具产品,包括具有高强度、高耐热性能,适用于超高强度钢加工的模具(KSG);因高附着性而适用于锋利刃口的涂层模具(KSVF);通过细化凝结核来提高镀锌层抗凝着特性的模具(KS-Z)。 除机械事业部门外,神钢环境解决方案公司和工程事业部门等相关部门携手合作,正在开发并试运行混合动力型氢气供应系统。该系统旨在将氢气应用于锅炉、加热炉等热能源的脱碳过程。它采用了液化氢气汽化流程与利用可再生能源的水电解制氢装置并联的混合动力模式,旨在实现成本最小化,并解决可再生能源供应不稳定的问题。
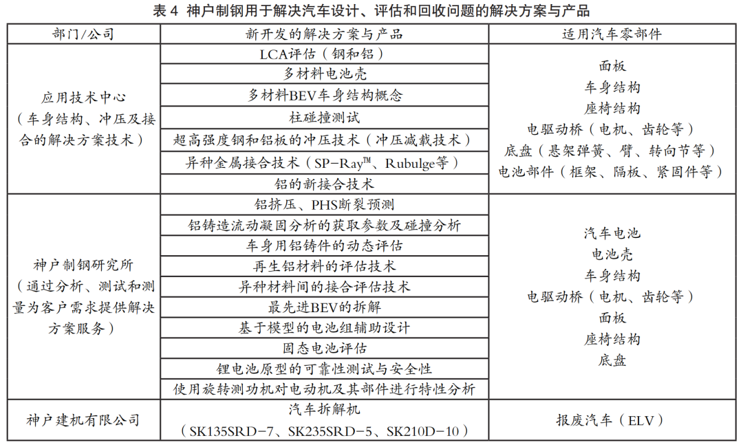
4用于汽车设计、评估、回收问题的解决方案与产品 神户制钢拥有包括汽车零部件设计、加工、接合等方面的先进试制和评估技术的解决方案。此外,神户建机有限公司在汽车拆解机生产方面拥有悠久历史。以下将对这些内容进行汇总介绍,如表4所示。 4.1结构、成形、接合等方面的解决方案 为解决客户在设计和制造过程中遇到的问题,神户制钢从结构、成形和接合技术等方面提供多种建议。 在结构方面,除了考虑传统的重量、成本和性能因素外,近年来还将LCA(全生命周期评估)纳入考量,为零部件的优化提供建议。为适应BEV的广泛应用,公司不仅为电池包提供材料建议,还提出考虑电池保护和重量增加的BEV结构方案,并进行BEV的柱碰撞等车辆碰撞试验。 在成形方面,针对使用神户制钢高强度钢和铝板的客户,公司提出尺寸精度控制技术、裂纹和褶皱预测及应对技术等解决方案。 在接合方面,神户制钢充分发挥自身拥有多种材料的特点,开发了多种异种金属接合技术。并且,从碳中和和回收的角度出发,公司也致力于开发考虑易拆解性的异种金属接合技术。 4.2通过分析、试验、解析为客户需求提供解决方案 神户制钢旗下的研究所拥有的评估技术,有助于提高电动汽车的开发效率,以及支持设计和开发环境负荷更低的车辆。在碰撞解析中提高断裂行为模型的精度,以及为提高铸造CAE解析精度而进行的物性值获取和基础技术评估,已成为开发下一代车身结构用轻质材料的关键技术。除了异种材料的焊接和机械紧固外,公司还针对在腐蚀对策中联合使用的粘接接合提出长期可靠性评估方案。此外,从LCA的角度出发,公司还能够应对实际生产中的炉料熔化、产生气体分析以及回收模拟材料的小批量试制等需求。 在电动汽车领域,公司开展BEV的拆解标准调查,以及通过电池包的基于模型的开发(MBD)在车辆层面进行工程分析。此外,公司还能够对全固态电池等下一代革新电池进行评估、试制、安全性试验,以及对电机、齿轮等旋转部件进行旋转系统试验,为主要设备和电动汽车系统整体的性能评估提供解决方案。 4.3报废汽车拆解机 神户制钢经过多年的改进,其生产的汽车拆解机产品在生产效率和精度方面大幅提升。该设备配备了能够牢固固定报废汽车的夹钳臂(非开合式),前端附件为汽车拆解专用刀具。它能够在短时间内安全地完成切断、拆卸和分拣等拆解分类作业,日处理量也大幅提高。此外,除小型的SK135SRD拆解机外,还有大型的SK235SRD和SK210D可供选择,可根据作业环境和负荷进行选择。
5结语 神户制钢不仅拥有丰富的材料产品,还具备机械、设备和解决方案技术。今后公司在致力于提升各个产品和服务质量的同时,将充分发挥自身拥有多样产品、技术、设备和服务的特点,重点推进跨业务领域的商业开发,积极响应低碳排放材料和可再生能源供应等新需求。
